在植物中,5mC DNA甲基化是一个重要而保守的表观标记,涉及基因组稳定性、基因转录调控、发育调控、非生物胁迫响应、代谢物合成等。然而,5mC DNA甲基化修饰在茶树生长发育(采摘前)和采摘后风味物质合成中的作用尚不清楚。
在动物中,表观遗传修饰被认为对器官分化有显著影响,但是在植物组织功能分化中的作用尚不可知。研究首先在采前对中国传统名茶'铁观音'的4种代表性组织(根、茎、叶、花)进行了全基因组5mC甲基化和转录组分析。结果发现:组织间甲基化水平存在明显差异,且与非组织特异性表达基因相比,组织特异性表达基因维持相对更低的甲基化水平。反之,以根组织为例,根中特异低甲基化的基因多与根组织特异性功能相关。表明甲基化修饰参与到茶树组织功能分化。
先前研究已经表明茶树中重要的口感物质茶氨酸在根部优势合成,但其表观调控机制不明。作者在根中特异低甲基化的基因数据集中,进一步鉴定得到两个负责茶氨酸合成的关键基因(CsAlaDC和TS/GS),它们在根中相对于其他组织具有更低的5mC甲基化水平和更高的基因表达水平,这从甲基化层面揭示了根中优势合成茶氨酸的原因。

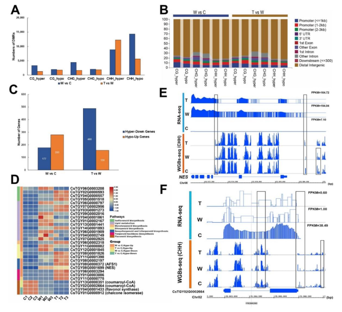
此外,作者整合代谢组、转录组、甲基化组数据探究了乌龙茶萎凋、做青阶段代谢物组分变化,发现茶树关键风味物质(萜类和儿茶素)含量变化与合成通路基因转录水平变化密切相关,而合成通路中多个关键基因的表达水平变化受到甲基化修饰的严格调控。这个结果不仅证实了5mC DNA甲基化修饰对茶叶关键风味物质形成的关键作用,而且锁定了关键基因。

Figure 2. 差异甲基化修饰介导的基因表达差异与关键风味物质合成有关
中国农业科学院深圳农业基因组研究所出站博士后孔维龙博士为论文的第一作者,张兴坦研究员及孔维龙博士为共同通讯作者。研究得到了深圳市科技计划(批准号RCYX2021076092103024)和广东省重点领域研发计划(2020B022200004)的资助。
https://doi.org/10.1093/hr/uhad126
转自园艺研究