
在本研究中,由美国丹娜-法伯癌症研究所(Sara Tolaney)和麻省总医院(Dan Duda)团队评估了卡博替尼(Cabozantinib)联合纳武单抗(Nivolumab)对之前接受0-3线化疗的mTNBC患者的安全性和有效性。同时,还利用免疫组织化学、基因组学、转录组学和蛋白组学等多角度研究探讨了针对免疫联合治疗方案的分子介导物和生物标志物。
研究概要
研究方法
研究设计和患者群体
对mTNBC患者进行了一项开放标签、单臂、单中心的卡博替尼与纳武单抗的II期研究。符合条件的患者有组织学或细胞学证实的浸润性乳腺癌,并有根据RECIST 1.1可测量的转移性疾病。肿瘤必须是ER阴性和PR阴性,定义为免疫组化表达<10%,且 HER2阴性。对于有明确疾病评估的患者,必须在基线和第2周期第15-28天的治疗中进行研究活检。参与者之前可能接受了转移性乳腺癌的0-3线化疗。其他纳入标准包括:年龄≥18岁,ECOG表现状态≤1。排除标准包括:以前接受过MET抑制剂或免疫检查点抑制剂的治疗,以及有心血管或胃肠道肿瘤侵犯的证据。
研究流程
纳武单抗 480毫克在每28天周期的第1天静脉注射,卡博替尼40毫克每天口服一次,持续28天为一个周期。该研究的第一阶段包括联合方案的安全磨合。如果前六名入组患者中≥2名出现剂量限制性毒性,试验将终止,不再继续入组。在筛选时和第2周期的第15-28天进行活检。每次活检的组织都被用于探索性的生物标志物研究。此外,在基线、第2周期的第1天和随后的每个周期、每个再分期访问以及疾病进展的停药期,都收集了每位患者的研究血样。
统计学考虑
根据RECIST 1.1,主要终点是ORR。该研究遵循西蒙的最佳两阶段设计。在第一阶段,有18名患者入选。如果至少有3/18的患者达到完全或部分反应,那么将再招募17名患者。如果至少有7/35名患者达到完全反应或部分反应,那么联合治疗方案将被认为值得进一步研究。基于这种设计,10%或更少的真实ORR将不具有临床意义,是无效假设,而30%的真实ORR将被认为是有临床意义的反应水平。样本量有90%的把握度可以宣布组合在这个比率上有效,在无效假设下,单侧I型错误率为5%。次要目标包括CBR,定义为在第24周完全缓解、部分缓解或疾病稳定的患者比例,PFS,以及不良事件频率。
探索性目标
研究探讨了PD-L1状态、TILs和肿瘤突变负担(TMB)与结果的关系。共有14名(78%)患者使用下一代测序板OncoPanel进行了基因组分析,并根据这些结果评估了TMB。评估整个治疗过程中肿瘤免疫微环境的免疫蛋白基因组学变化。使用Olink Target 96蛋白组学研究平台,对所有18名患者的基线和治疗中的血浆样本进行了110种循环血管生成蛋白和炎症蛋白及其与联合疗法反应的相关性评估。在这个蛋白质组学数据的探索性分析中,未对显著性测试进行多重假设的修正。同时,对患者进行了基线和治疗中的样本(肿瘤活检以及血浆)的全外显子组和转录组测序。
患者特征
从2017年12月15日至2019年1月24日,18名患者被纳入第一阶段的试验。中位年龄为58岁(范围为41-71岁),所有患者的ECOG表现状态为0。最常见的转移性疾病部位为淋巴结(61%)、骨(44%)、肝(39%)和胸壁(39%)。之前对mTNBC进行的细胞毒性疗法的中位数是1(范围0-3)。共有16名(83%)患者的肿瘤的ER表达为0,2名患者的肿瘤的ER表达<10%。
疗效
18名患者中只有一名患者有部分缓解(ORR 6%,95%CI:0-27);因此,该研究不符合进入第二阶段试验的预设标准,并停止进一步招募。14名患者(78%)病情稳定,2名(11%)病情进展为最佳反应。临床获益率为17%(95%CI:4-41%)。中位PFS为3.6个月(95%CI:1.9-6.9)。单个部分响应的患者有持续的持久反应,持续时间超过2年。

安全性
卡博替尼与纳武单抗的联合治疗没有任何意外的不良事件。100%的患者发生任何等级的全因不良事件,而83%的患者发生3-4级不良事件。
分子研究
在15名患者(8名原发性和7名转移性样本)中成功评估了PD-L1。只有一名患者的肿瘤为PD-L1阳性。16名患者(5名原发性和11名转移性样本)的TILs被成功评估。原发性样本的TIL水平中位数为10%(范围1-50),转移性样本为5%(范围1-50)。
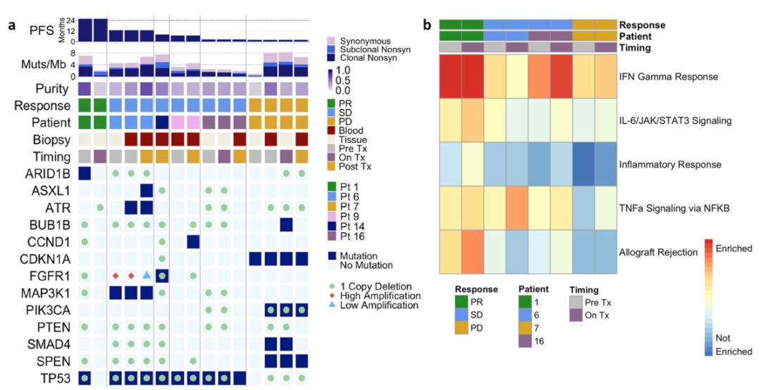
在接受靶向小组测序的14名患者(78%)中,没有体细胞核苷酸变异或拷贝数改变与PFS有关。肿瘤和血浆样本的全外显子组测序显示了与靶向组测序类似的结果,没有明显与PFS相关的改变。在同一时间点,血液活检与组织活检相比,显示出更多的改变,这与之前的研究发现血液活检能更好地捕捉多个部位的肿瘤异质性相一致。
基因组富集分析显示,部分反应患者的基线和治疗中的肿瘤活检中免疫蛋白基因组表达较高,特别是异体移植排斥、TNF-α、炎症反应、IL-6/JAK/STAT3信号传导和干扰素γ(IFN-γ)反应途径的癌症标志物。

正如抗VEGFR2酪氨酸激酶抑制剂所预期的那样,治疗与血浆VEGF和PlGF的增加以及sVEGFR2浓度的下降有关,进一步验证了研究人员在2017年报道的一项卡博替尼单药用于mTNBC的II期临床试验结果 (Tolaney et al. Oncologist 22, 25–32. 2017):

小编总结
参考文献: