癌症精准医学在过去十年主要是利用基因组学,包括下一代测序来探索个体癌症的基因组,也获得了一些关于个体癌症生物学的宝贵数据,但这对很多癌症治疗方案没有起到实质性作用,也未促进人群癌症筛查。目前针对不同类型癌症筛查的项目仍然缺乏,因此急需一种单一简便的筛查方案,可以在早期发现不同类型的癌症。

癌症精准医学旨在通过使用基因组学、蛋白质组学和代谢组学等分子工具实现高分辨率的个体化诊断,并对癌症患者进行精准治疗和监测。癌症患者血液蛋白质组谱的全面表征有助于更好地了解疾病病因,从而更早地诊断、风险预测和癌症分型。
文章速递
瑞典皇家理工学院的Mathias Uhlen教授和乌普萨拉大学的合作伙伴们在Research Square预印本上发表了题为「Next generation pan-cancer blood proteome profiling using proximity extension assay」文章,详细描述了一种用于泛癌分析的新策略:通过比较不同类型癌症患者的血浆蛋白组图谱,找到每种类型癌症的特异性标记,并用以区分不同癌症类型。

该研究涉及到的数据资源已被整合在人类疾病血液图谱(Human Disease Blood Atlas)中,这是人类蛋白质图谱(The Human Protein Atlas, HPA)项目的一部分。 人类疾病血液图谱项目旨在研究100多种不同疾病,每年对大约1万人进行分析。

该文章通讯作者Mathias Uhlen教授,兼任HPA计划负责人,对该项目中运用技术及阶段性评述:“ 该项目转向疾病血液图谱研究,部分原因是由近年高灵敏度、高通量、大规模血液蛋白组技术发展所驱动。在分析血液蛋白质方面,有一些惊人的新技术涌现。而新技术可用于很多研究,我们为之欢欣鼓舞。同时我认为,这也是血液分析(blood profiling)的一个范式转变。”检测方案和泛癌队列
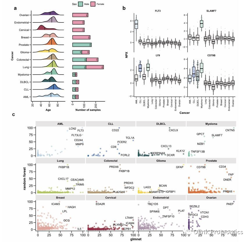
研究团队使用Olink Explore 1536邻位延伸分析技术(PEA)平台对来自12种癌症的1,477名患者和74名健康个体的血浆蛋白质组进行了检测,仅需要不到3μL的血浆可对1,463种蛋白质进行定量。为识别每种癌症的血浆蛋白组特征,研究团队设计了一个基于AI预测模型和差异蛋白表达分析的工作流程:首先,将所有被分析的蛋白质结果用作疾病结局的预测因子,以确定反映每个癌症样本疾病状态的蛋白质;然后,通过差异表达分析选择在一种癌症类型中与其他癌症类型相比上调的蛋白质子集。
结合上述两个结果,研究团队为每种癌症类型选择了一组相关的上调蛋白,并研究了基于所选蛋白质的多分类模型能否精确区分患者的癌症类型。通过建立癌症预测模型,对健康队列中的每种癌症进行分类,进一步验证了所选生物标志物潜力,并最终证实这种分类可以准确识别早期癌症患者。
癌症特异性蛋白的鉴定
基于1,477名患者1,463个蛋白质靶点的血浆蛋白图谱,研究团队生成了代表12种癌症类型个人血浆蛋白水平的200多万个数据点,主要目的是确定每一种癌症的蛋白质特征,以帮助进行泛癌症识别。初步分析结果显示,在特定的癌症类型中存在几个上调和下调的蛋白质,其中一些潜在的生物标志物是癌症特异性的,如急性髓系白血病中的Fms相关受体酪氨酸激酶3(FLT3)和骨髓瘤中的SLAM家族成员7(SLAMF7),另一些则在两种或两种以上的癌症中被发现升高。有趣的是,在所有四种与免疫细胞相关的癌症中,B淋巴细胞抗原受体CD79b分子(CD79b)的血浆水平升高。
模型构建及性能评估
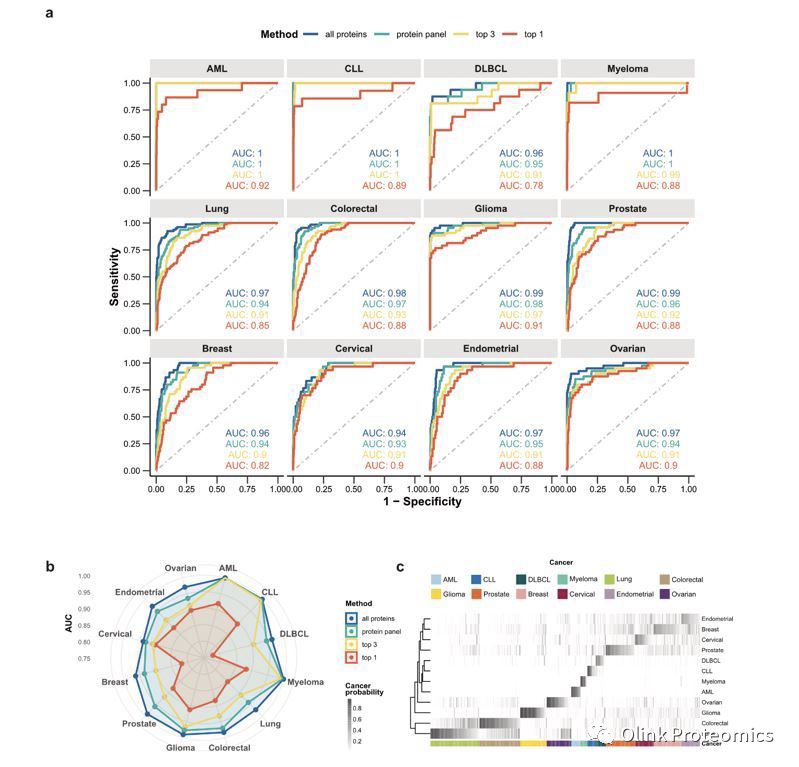
为每种癌症类型(n = 12)构建了基于AI的疾病预测模型,研究团队分别使用所有定量的蛋白质(n = 1,463)和70%的癌症患者作为训练集,建立了一个基于83个上调蛋白集的预测模型来评估泛癌样本分类的准确性,发现每种癌症都具有不同的血浆蛋白组图谱。与仅使用每种癌症最显著的蛋白质标记物(n = 12)相比,使用蛋白质组(n = 83)的预测性能有了巨大的提升。这也证明了使用血浆蛋白质组的额外优势,例如乳腺癌患者的单个标记物没有选择性,但使用多种蛋白质的预测模型产生了更准确的分型。

对早期癌症患者与健康个体进行区分
研究团队进一步将重点放在早期结直肠癌和肺癌患者身上,在这些患者中,疾病晚期的样本量相对较大。结果显示,血浆蛋白质组区分I期肺癌患者和健康个体的AUC为0.79;区分I期结直肠癌患者和健康对照的AUC为0.78。上述结果表明,这些蛋白质标志物在识别早期结直肠癌和肺癌患者方面的潜力,但仍需在独立队列中进行更深入的分析及验证。使用上述血浆蛋白质组能够以高敏感度和特异性对大多数癌症类型的血浆样本进行分层,还能够检测出早期疾病患者。采用Olink PEA 新一代血浆蛋白组分析新策略,即仅使用数μL血液即可同时诊断12种常见癌症,这种检测方法为使用蛋白标志物panel在单次检测中进行低成本的泛癌症人群筛查提供了可能性,有利于更早地发现癌症,从而帮助临床医生在更早阶段开始治疗癌症患者。参考文献:
1. Mathias Uhlen,et al. Next generation pan-cancer blood proteome profiling using proximity extension assay, 01 November 2022, PREPRINT (Version 1) available at Research Square.