杂志名称:Acta Pharmaceutica Sinica B
影响因子:7.097
文献题目:Chrysin serves as a novel inhibitor of DGKa/FAK interaction to suppress the malignancy of esophageal squamous cellcarcinoma (ESCC)
第一作者:陈杰
通讯作者:詹启敏
作者单位:北京大学肿瘤医院分子肿瘤学实验室
本实验所用产品:AAH-AKT-1(AKT信号通路磷酸化抗体芯片),AAH-PRTK-1(受体酪氨酸激酶磷酸化抗体芯片)
实验样品:细胞裂解液
研究背景:
食管鳞状细胞癌(ESCC)是世界范围内最常见的恶性肿瘤之一,在中国的发病率相对较高。尽管铂类药物或其他细胞毒药物化疗的最新进展对 ESCC 患者的预后有所改善,但由于对 ESCC 细胞复杂分子机制的了解有限且缺乏更有效的治疗方法,5 年总生存率仍然很低。
因此,迫切需要探索新的有效且有前景的治疗目标和策略。粘着斑激酶 (FAK) 是一种由 PTK2 编码的细胞质非受体酪氨酸激酶,在几种肿瘤中失调,并且与较差的临床结果相关。FAK促进ESCC细胞的增殖、存活、侵袭和干性。FAK 活性的抑制能有效抑制ESCC 恶化。蛋白质相互作用(PPI)对于蛋白质之间的高亲和力结合至关重要,有助于探索肿瘤治疗中的特异性抑制剂。
研究团队之前的研究发现,二酰基甘油激酶 a (DGKa),一种致癌蛋白,与 FAK FERM 结构域相互作用以组装 DGKa/FAK 复合物并诱导 ESCC 细胞中FAK Tyr397 位点的磷酸化。因此,证明 DGKa/FAK 复合物是否可以用作可成药的 PPI 对于开发 ESCC 治疗中的治疗剂至关重要。团队筛选了 63 种天然黄酮类化合物,并确定白杨素是一种来自西番莲的天然黄酮类化合物,对 ESCC 细胞的恶性进展显示出优异的抑制作用。本文研究了白杨素对 ESCC 细胞几种恶性表型的影响,并探讨了潜在的机制。

1 结果
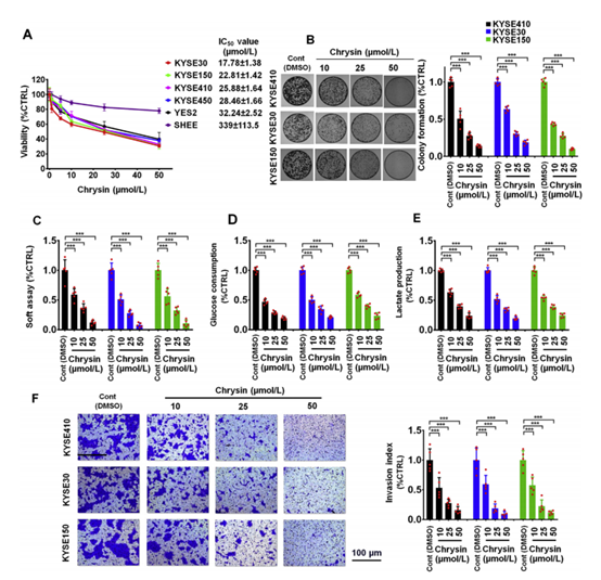
1.1 白杨素抑制 ESCC 细胞的恶性进展
MTS 分析的 ESCC 细胞系-KYSE410 中 63 种黄酮类天然产物的 IC50 值,白杨素因其出色的抗肿瘤作用和低毒性而被选择用于进一步研究。图1A显示白杨素处理72小时以剂量依赖性方式显着降低了五种不同ESCC细胞系的活力。图1B所示,白杨素剂量依赖性地抑制ESCC细胞的贴壁依赖性集落形成。图1F显示白杨素剂量依赖性地抑制指定ESCC细胞的侵袭。

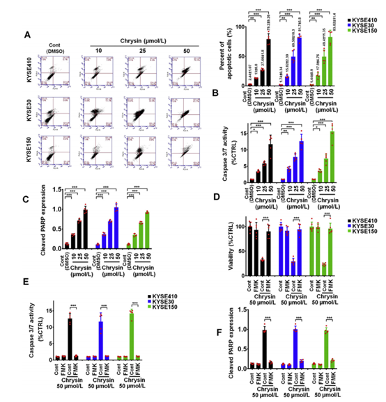
1.2 白杨素通过caspase依赖途径促进ESCC细胞凋亡
团队研究了白杨素对 ESCC 细胞的凋亡促进作用。如图 2A 和 B 所示,白杨素剂量依赖性地增加了 KYSE410、KYSE30 和 KYSE150 细胞的凋亡率和 caspase 3/7 活性。一致地,类似的趋势反映在凋亡生物标志物-PARP的裂解中(图 2C)。为了评估半胱天冬酶活化在白杨素诱导的细胞凋亡中的重要性,用 50 mmol/L Z-VAD-FMK(一种泛半胱天冬酶抑制剂)预处理 ESCC 细胞,该抑制剂用于阻断半胱天冬酶活化。图2D显示Z-VAD-FMK大大减弱了白杨素介导的生长抑制作用。Z-VAD-FMK 孵育还消除了白杨素对 caspase 3/7 活性(图 2E)和裂解的 PARP 表达(图 2F)的刺激作用。总之,这些结果表明白杨素诱导的细胞凋亡主要依赖于 ESCC 细胞中的半胱天冬酶活化。

1.3 白杨素抑制 ESCC 细胞中的FAK/AKT 通路
使用RayBiotech的AAH-AKT-1(AKT信号通路磷酸化抗体芯片)及AAH-PRTK-1(受体酪氨酸激酶磷酸化抗体芯片)评估白杨素对 AKT 和 ERK 信号通路的抑制作用。图3A显示50mmol/L白杨素有效抑制KYSE410细胞中pAKTSer473及其下游底物,包括pRPS6 Ser235/236和pPRAS40 Thr246的活化。50 mmol/L 白杨素对 KYSE410 细胞中 pRAF1 Ser301 的激活产生最小的抑制作用(图 3A)。ELISA 验证证实了上述结果,并进一步表明白杨素剂量依赖性地抑制 AKT(图 3B )、PRAS40(图 3C)或 RPS6(图 3D)的磷酸化,而不是 RAF1(图3D)。

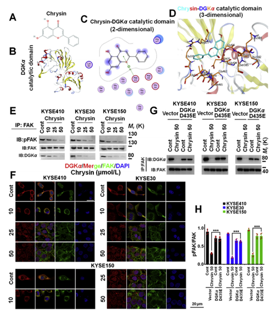
1.4 杨素破坏DGKa/FAK 复合物抑制FAK 激活
DGKa 通过其催化结构域与 FAK FERM 结构域相互作用并激活 ESCC 细胞中的 FAK。通过分子对接分析,评估评估白杨素抑制FAK 激活是否主要取决于 DGKa/FAK 复合物的破坏(图4A和B)。分子对接分析表明白杨素与 DGKa 催化域中的 Asp 435 位点共价结合(图 4C 和 D)。免疫沉淀和共聚焦分析表明白杨素剂量依赖性地抑制了 DGKa 和 FAK 之间的相互作用以及指定 ESCC 细胞中 FAK Tyr397 的磷酸化(图 4E 和 F)。结果表明DGKa 催化域中的 Asp435 位点对于白杨素介导的 DGKa/FAK 复合物破坏和抑制 ESCC 细胞中 FAK Tyr397 位点磷酸化至关重要。

1.5 DGKa/FAK复合物是介导白杨素抑瘤作用的细胞内靶点
研究团队检测了白杨素在 DGKa shRNA 或FAK 抑制剂-PF562271存在下对 FAK/AKT 通路磷酸化和ESCC 细胞增殖的抑制作用。DGKa shRNA 或 1 mmol/L FAK 抑制剂-PF562271 有效下调增殖相关蛋白、细胞周期蛋白 或存活蛋白,干性相关蛋白,糖酵解相关分子,和转移相关蛋白。然而,在存在DGKa shRNA 或 PF562271 的情况下,白杨素不能进一步抑制这些蛋白质的表达。然而,在存在DGKa shRNA 或 PF562271 的情况下,50mmol/L 白杨素不能进一步抑制这些蛋白质的表达。进一步证明DGKa/FAK复合物是介导白杨素抑瘤作用的细胞内靶点。


结论:
在该研究中,通过观察 DGKa 控制的下游效应子的变化,进一步评估 DGKa/FAK 轴的潜在促肿瘤作用,其功能包括诱导糖酵解、增加干细胞活性以及促进肿瘤增殖和转移。在先前的各种研究中,这些分子的紊乱与临床前和临床水平的肿瘤进展和患者预后不良有关。白杨素可以通过抑制 DGKa/FAK 活性来抑制这些蛋白质的表达。因此,研究结果提供了对白杨素介导的 ESCC 恶性肿瘤抑制机制的深入见解,进一步支持 DGKa/FAK 复合物可以作为介导白杨素抗肿瘤作用的细胞内靶标。
白杨素通过破坏 DGKa/FAK 复合物的组装并由此阻断 FAK/AKT 信号通路,在 ESCC 细胞中发挥其抗癌作用。 因此,白杨素可能是 ESCC 治疗的一个有希望的候选者。RayBiotech信号通路磷酸化抗体芯片在筛选关键磷酸化蛋白位点时起了重要作用。