今天给大家分享的文献发表在Genomics Proteomics Bioinformatics上,标题为Dynamic DNA 5-hydroxylmethylcytosine and RNA 5-methycytosine Reprogramming During Early Human Development,通讯作者为郑州大学第一附属医院河南省生殖与遗传学重点实验室的徐家伟教授、孙莹璞教授和中国科学院北京基因组研究所的杨运桂研究员。

人胚胎着床后,复杂而高度特化的分子事件导致不同功能器官的形成,而表观基因组如何调控器官特异性发育仍有待阐明。本研究纳入123个13-28周胎儿的心脏、肾脏、肝脏、肺器官样本,通过微量DNA羟甲基化测序(nano-5hmC-Seal)、RNA亚硫酸氢盐测序(RNA-BisSeq)和RNA测序(RNA-seq),作者绘制了DNA 5-羟甲基胞嘧啶(5hmC)和RNA 5-甲基胞嘧啶(m5C)表观基因组图谱。作者分别鉴定出70,091个器官和发育阶段特异性差异羟甲基化区域(DhMRs)和503个m5C修饰的mRNA。发现关键转录因子(TFs)、T-box转录因子20(TBX20)、配对盒蛋白8(PAX8)、krueppel样因子1(KLF1)、转录因子21(TCF21)和CCAAT增强子结合蛋白β(CEBPB)特别有助于不同器官在不同阶段的形成。此外,分析结果还发现5hmC富集的Alu元件可以参与TF靶向基因表达的调控。
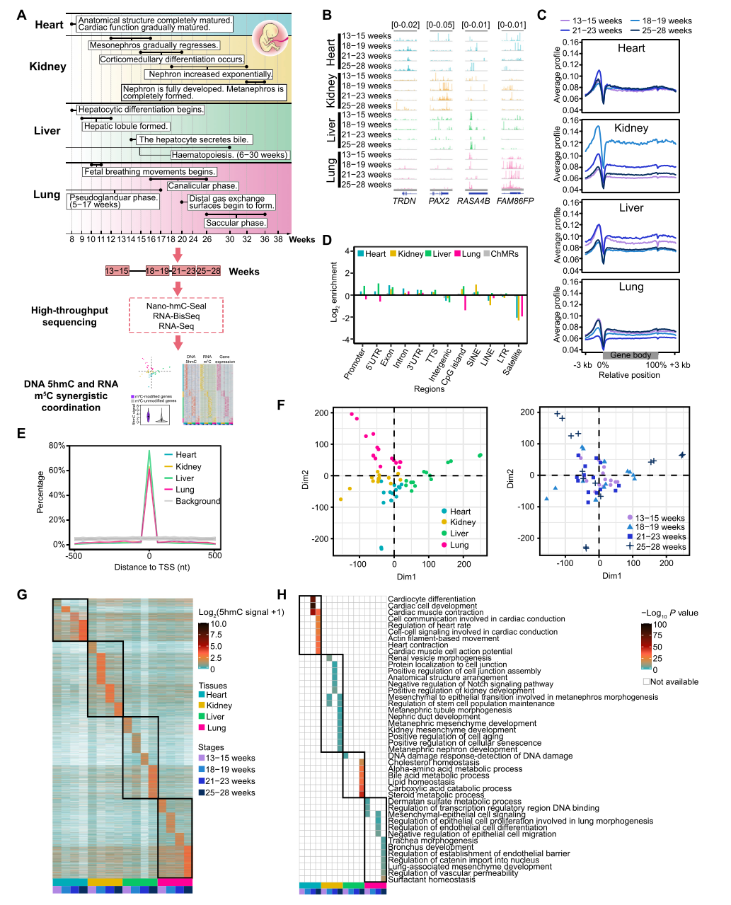
人类胎儿器官DNA中5hmC全基因组特征分析
作者采集了13-15、18-19、21-23和25-28周大小的8个人类胎儿中的心脏、肾脏、肝脏和肺等4个主要器官的样本,每个阶段有2-4个重复样本(图1A)。为研究全基因组5hmC特征,作者首先进行了nano-5hmC-Seal。为了评估5hmC的分布和整体变化,作者研究了5hmC在gene body区域的分布(±3 kb),5hmC在每个器官中不同阶段的不同信号强度表明,5hmC可能在器官发育过程中发挥不同的作用(图1C)。与每个器官中5hmC峰的注释结果一致,大多数器官特异性DhMRs定位于功能元件中(图1D)。聚类分析显示5hmC信号强度和DhMRs的相应功能都是器官和阶段特异性的(图1G和H)。这些结果表明器官和阶段特异性5hmC修饰与早期人类发育过程中的形态发生和器官形成有关。

图1 人类胎儿早期发育的DNA 5hmC谱图
器官发育过程中DNA 5hmC的重编程
为了进一步探索5hmC的动态时序变化,作者根据5hmC信号在不同阶段的总体变化,将每个器官的DhMRs分为六个簇(图2A)。将这些来自不同簇的DhMRs分为两组:单一调控组(DhMRs仅属于一个聚类的基因集)和混合调控组(DhMRs属于至少两个聚类的基因集)(图2B)。作者发现,在胎儿肾脏的第3组和第4组DhMRs中,短散布元件(SINEs)的Alu家族成员表现出显著的5hmC富集(图2C)。CEBPB靶向基因的表达水平变化模式与其作为转录调节激活因子的作用一致(图2E)。这些结果表明,转录因子(TF)可能在胎儿5hmC水平动态序列变化的帮助下参与特定器官的发育。5hmC可以从表观遗传学角度标记Alu元件的过渡态,从而影响TFs的结合和下游基因的表达。

图2 DNA 5hmC通过TFs和TEs动态促进胎儿器官发育
DNA 5hmC与人体器官的转录组稳态相关
随后作者探究了启动子上DNA 5hmC的动态重编程是否调节发育阶段的基因表达。在胚胎器官样品中观察到转录活性和启动子上的5hmC信号之间的正相关(图3A)。然后作者鉴定了在相邻阶段启动子中有显著5hmC改变的基因(图3B),且多为启动子5hmC变化明显的器官特异性基因启动子(图3C)。此外,作者进一步计算了5hmC信号和来自不同TF家族的靶基因的基因表达水平的相关性(图3F)。结果表明启动子区域的5hmC修饰与胎儿器官发育期间的基因表达稳态高度相关。

图3 DNA 5hmC参与调控人类胎儿器官的基因表达
RNA m5C在胚胎器官发生过程中起下游调节作用
m5C是与RNA稳定性相关的转录后修饰之一,研究人员对13-28周三个时期的心、肾、肝、肺四个胎儿器官进行RNA-BisSeq。大多数m5C位点在翻译起始位点附近富集(图4A)。在器官发育的每个阶段,在316-1622个mRNAs中总共鉴定了2679-15,655个m5C位点(图4B)。通过比较m5C修饰和未修饰的mRNA在相邻阶段的RNA丰度变化,作者发现m5C修饰的mRNA在18-19周之前不稳定,随后变得稳定(图4D)。重要的是,器官和阶段特异性m5C修饰的mRNA与每个器官中的RNA丰度密切相关(图4E)。结果揭示了在全基因组范围内,m5C修饰水平在肾、肝和肺的发育过程中动态变化。

图4 胎儿器官发育过程中的RNA m5C甲基化图谱
DNA 5hmC和RNA m5C的单独和协同作用
作者认为DNA 5hmC和RNA m5C可能相互作用,在时空上调节胎儿器官的调控网络。为进一步研究DNA 5hmC和RNA m5C的各自功能,研究人员将器官特异性修饰基因分为4组:由DNA 5hmC和RNA m5C共同特异性调节的差异表达基因(A组)、仅由DNA 5hmC特异性调节的差异表达基因(B组)、仅由RNA m5C特异性调节的差异表达基因(C组)、以及由DNA 5hmC和RNA m5C特异性调节的常见表达基因(D组)(图5A)。所有三组(A、B和C)中的基因都参与了器官形成和功能成熟的过程(图5B)。在相应的mRNAs上具有m5C修饰的启动子上5hmC的富集比没有m5C的高得多(图5C),表明5hmC和m5C在胎儿器官中的协同作用。为了确定两种类型修饰之间的潜在机制,我们计算了TET3和RNA m5C调节因子表达之间的相关系数。TET3和NOP2/Sun RNA甲基转移酶2(NSUN2)或Aly/REF输出因子(ALYREF)表达水平的相关系数很高(NSUN2的R = 0.7652,ALYREF的R = 0.7664)(图5D)。研究结果表明,DNA 5hmC和RNA m5C可能分别通过转录前和转录后机制驱动器官特异性调控网络,这些机制由TET3和NSUN2/ALYREF介导。

图5 DNA 5hmC和RNA m5C持续调节胎儿器官发育
综上所述,这项研究不仅揭示了着床后胚胎器官发生过程中DNA 5hmC和RNA m5C的动态重编程,而且还揭示了DNA修饰和RNA甲基化之间的相互作用。通过转录组可以时空协同调节,在特定发育阶段形成协同良好的网络,确保胎儿正常发育。此外,对DNA和RNA修饰水平的特征和功能重要性的全面描述提供了可用的人类胎儿表观基因组数据集,并为深入理解人类早期发育的表观遗传学机制奠定了基础。
文章编号:252
原文链接:https://doi.org/10.1016/j.gpb.2022.05.005
原文引用:
Xiao Han#, Jia Guo#, Mengke Wang, Nan Zhang, Jie Ren, Ying Yang, Xu Chi, Yusheng Chen, Huan Yao, Yongliang Zhao, Yungui Yang*, Yingpu Sun*, Jiawei Xu*. Dynamic DNA 5-hydroxylmethylcytosine and RNA 5-methycytosine Reprogramming During Early Human Development, Genom. Proteom. Bioinf., 2022, S1672-0229(22)00070-5.(#为共同第一作者)