转自Olink Proteomics
研究背景
炎症性肠病(Inflammatory bowel disease,IBD)是一组特定的肠道慢性疾病的统称,其属于自体免疫性疾病,主要包括克罗恩病(CD)和溃疡性结肠炎(UC)两种类型。
具有抑制白细胞迁移(抗整合素 Anti-integrin)或阻断炎症细胞因子(抗肿瘤坏死因子TNF、抗白细胞介素IL12/23)不同作用机制疗法的出现,极大地提高了临床缓解和内镜愈合能力,从而降低与疾病相关的发病率。然而,只有一小部分病人能获得持续的缓解。并且,IBD患者对各种治疗方法的不同应答也给预测临床治疗效果带来了挑战。能够预测IBD的患者应答和指导分层治疗方法的生物标志物仍是一个未得到满足的医疗需求。

肠道微生物组是决定IBD生物疗法应答的一个关键因素。新加坡国立大学、美国麻省总医院与Broad研究所联合团队近期在Cell Host & Microbe杂志(IF=21.023)上发表了题为“Multi-omics reveal microbial determinants impacting responses to biologic therapies in inflammatory bowel disease”的论文。在这项前瞻性研究中,研究人员采用多组学方法对接受抗细胞因子治疗或抗整合素治疗的中至重度IBD患者的粪便宏基因组、血清代谢组和蛋白组进行了分析,以确定可预测对一种或多种治疗产生响应所相应的微生物特征,鉴定得到了相关生物标志物并揭示了微生物组对治疗结果影响的潜在功能机制。

研究亮点:
✦ 多组学揭示了与各种IBD疗法缓解相关的微生物组机制;
✦ 一级到二级胆汁酸的7α/β-脱羟作用决定了抗细胞因子的反应;
✦ 与缓解相关的宏基因组图谱和免疫图谱是各个治疗类别所特有的;
✦ 27种特有的血清免疫蛋白与肠道微生物组相关联。

研究方案
采用PRISM巢式研究队列(n = 185:77例UC患者,108例CD患者),其中79例患者采用抗TNF治疗, 21例患者采用乌司奴单抗ustekinumab (抗IL12/IL23) 治疗,85例患者采用维得利珠单抗vedolizumab (抗整合素) 治疗(图1)。分别采集基线、第14周和第52周的粪便与血清样本进行评估:

图1. 本研究总共收集了114份粪便样本和130份血清样本。每个微生物组、代谢组学和蛋白组学特征均使用特征线性模型与临床结果相关联。
研究结果
✦ 粪便宏基因组
首先对患者的粪便宏基因组进行分析, 根据微生物群落分布差异分成两个组别 DMM1和 DMM2,其中DMM1组别的物种丰富度较高。在临床治疗阶段,基线微生物组成差异对治疗方法有不同响应结果,接受抗细胞因子治疗的患者中,DMM1组别患者在14周、52周临床缓解和内镜检查缓解率要高于DMM2组。同时发现9种肠道微生物与接受抗细胞因子治疗患者的早期临床缓解相关,3种微生物在接受抗整合素治疗的患者中丰度较高。

图2. 粪便宏基因组预测了对抗细胞因子和抗整合素治疗的不同反应。
✦ 血清代谢组
其次,通过血清代谢组分析,发现27个代谢生物标志物与临床结果具有相关性。在临床缓解组别中,血清次级胆汁酸显著富集,该结果与宏基因组结果相一致,在肠道菌群中次级胆汁酸合成关键酶胆汁酸7 α/β脱氢酶操纵子(Bai)酶的丰度与胆汁酸甘胆酸盐和甘氨脱氧胆酸盐等次级胆汁酸呈明显正相关,且在接受抗细胞因子治疗患者的DMM1组别中Bai操纵子阳性率高于DMM2组别,推测次级胆汁酸高表达可以减轻炎症和增强生物治疗响应,与临床缓解具有一定关系。

图3. 血清次级胆汁酸预测抗细胞因子治疗的早期缓解。
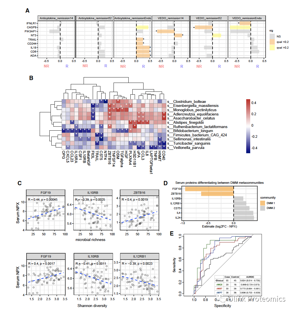
✦ 血清蛋白组
通过血清蛋白组学分析了在炎症和免疫反应中特异的104种蛋白生物标志物。这些蛋白代表了广泛的Gene ontology(GO)与免疫相关的生物功能,如细胞因子介导的信号传递、化学因子介导的信号传递和细胞对TNF的反应等。鉴定得到与肠道菌群相关的27种血清免疫蛋白。相比于仅使用临床特征来预测疾病的临床缓解(AUC=0.619),添加宏基因组、代谢组或蛋白组特征标志物能显著提高预测值,综合上述所有特征生物标志物(clinical + metagenomic + metabolomic + proteomic markers)其预测AUC可达0.963 (95% CI 0.88–1)。与缓解有关的血清蛋白,包括接受抗细胞因子(即CD6、CD244、TRAIL, IL18,ADA,caspase-8)或抗整合素治疗(即NT3,IFNLR1,PIK3AP1)往往是每个治疗类别所特有的,其中一些细胞因子的抗炎作用也已被充分确定。

图4. 与微生物多样性和临床缓解相关的血清蛋白标志物 。
研究结论
该研究证明介导对免疫抑制治疗响应的微生物信号因治疗类别而异。与缓解相关的多组学特征对每一类治疗方法都是独特的。通过精准医疗方法来利用这种变异性,可以在患者个人层面上进行针对性的治疗,再次表明了多组学技术在疾病治疗层面具有重要指导意义。这些特征可能有助于先验地确定患者的最佳治疗方法,并作为新疗法的目标,采用多组学并结合临床特征的手段能更准确预测临床治疗效果。
参考文献:
1. Lee JWJ, et al. Multi-omics reveal microbial determinants impacting responses to biologic therapies in inflammatory bowel disease. Cell Host Microbe. 2021. 29:1294-1304. e4. doi: 10.1016/j.chom.2021.06.019.