高性价比!5分+文章:小鼠血浆代谢组与肠道微生物组联合研究2型糖尿病和糖尿病肾病发病机制

文章解读视频

,时长12:42

主要内容


图片

Abstract


图片
有证据表明,代谢产物或肠道菌群参与了2型糖尿病(T2D)和糖尿病肾病(DKD)的发病机制。为了探讨T2D-DKD过程中血浆代谢组学与肠道微生物组学的相互作用,本研究采用液相色谱-质谱法分析了db/db小鼠血浆代谢组学,并采用16S rDNA宏基因组测序技术在属水平上检测了肠道原核生物和全肠道微生物组失调。作者发现,与非糖尿病对照组相比,db/db小鼠结肠内的NegativibacillusRikenella表达上调,而AkkermansiaCandidatusErysipelatoclostridiumIleibacterium表达下调。与此同时,在db/db小鼠血浆中,共有91种代谢产物上调23种代谢产物下调。这些血浆代谢物与肠道微生物具有潜在的相互作用:宏基因组结果显示,肠道微生物主要参与不饱和脂肪酸生物合成、脂肪酸延伸、甾体生物合成、D-精氨酸和D-鸟氨酸代谢等途径。在差异代谢物中,N-乙酰鸟氨酸、鸟氨酸和L-kyn可由肠道宏基因组中相应的差异ontology基因代谢。因此,本研究为db/db小鼠代谢中存在肠道-代谢-肾脏轴提供了证据,其中肠道微生物组和血浆代谢组存在的相互作用可能有助于对T2D和DKD发病机制的理解。
图片

图片

Introduction


图片
糖尿病和糖尿病的发病趋势就不赘述了。目前的主流观点认为,T2D是一种遗传、环境和代谢危险因素相互关联的复杂疾病,且越来越多的证据表明,肠道微生物群落失调是T2D胰岛素抵抗快速进展的另一个危险因素。来自微生物的数千种代谢物能够与调节宿主生理机能的上皮细胞、肝细胞和心肌细胞受体相互作用,即肠道菌群的变化能够改变宿主的代谢状态,从而促进T2D的进展。
糖尿病肾病(Diabetic kidney disease, DKD)是糖尿病的主要微血管并发症,特征为蛋白尿、肾小球滤过率(GFR)下降、高血压、系膜基质扩张、肾小球基底膜增厚和小管间质纤维化。临床观察表明,多达40%的T2D患者会发展为DKD。此外,DKD已成为终末期肾病(ESKD)的主要病因,患者需要肾脏替代治疗才能生存。在目前的DKD临床中,尽管血糖控制策略对DKD表征有所改善,其它肾保护疗法(如血管紧张素转换酶(ACE)抑制剂或血管紧张素II受体阻滞剂(ARB))也有一定的作用,但ESKD发生和进展的剩余风险仍然很大。因此,迫切需要新的思路来改善T2D和DKD患者的健康结果。
在本研究中,作者首先通过血糖水平、体重、蛋白尿和组织病理学检查等临床指标评估了db/db小鼠的糖尿病和DKD。然后,对从小鼠采集的血浆样本进行代谢组学测量,并利用16S rDNA和代谢组学,在门和属水平上平行检测肠道原核生物和肠道微生物群落的失衡。最后,作者分析了血浆代谢组学与肠道微生物组的相互作用。来自当前研究的数据为更好地理解T2D和DKD发病机制中的肠-代谢-肾脏轴提供有用的信息,这也能够为后续DKD的早期诊断和治疗提供新的生物标志物或靶点。
下列的Fig S2完美地概括了该文的流程,后续我们也会出一些教程教大家如何用AI画科研文献插图

图片


图片

图片

Results


图片
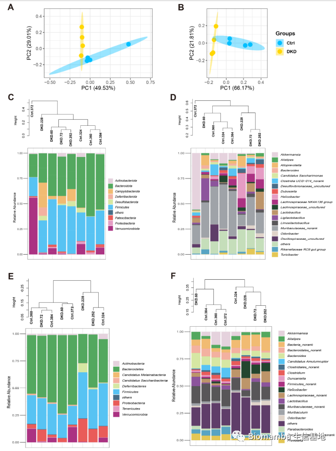
结果部分其实也比较套路化,Fig1包含的是病理方面的内容,就不给大家展示了,Fig2简单地枚举了一下16s和宏基因组各自的PCA(PCA的工具我们也给大家做过:给你安排一个懂生信的工具人(八):在线PCA分析)结果与群落组成,初步地发现是属水平的组间差异要比门水平的组间差异更加明显,所以细致地剖析十分有必要。


图片


Fig 3也很简单,通过热图与散点图展示16s和宏基因组测得的组间差异,结论是宏基因组无论是在精度上还是测序深度上都要高于扩增子测序(贵的东西唯一的缺点就是贵)。

图片


Fig4是整篇文章最占用硬件资源的地方,主要完成的工作是KEGG、CAZy、CARD等数据库的注释,目的是获取宏基因组当中编码基因的功能信息,且不说计算能力,就这些数据库软件里的内置比对数据,光下载下来构建好索引可能就得占几百G的存储空间。好在注释结果确实展示出了组间的微生物基因组功能具有很大的差异,并且已经初步能观察到糖类、脂质、氨基酸代谢的功能发生了变化。那么,接下来的任务就是在小鼠的血浆之中找到类似的变化趋势。

图片



在下面的Fig5中,也确实不难发现,在这三大类营养物质的变化不仅在微生物之中,在小鼠的血浆代谢组中依旧能够被观察到,并且氨基酸类与脂类代谢物的差异代谢物要比糖类的多出很多,初步猜测肠道微生物组可能与血浆代谢物具有某种关联。接下来就是需要找到一一对应的关联证据。

图片



当然,最终也是如愿地发现了一些差异代谢物在宏基因组中发生了对应代谢基因的变化,尤其是一些在血浆中发生显著差异的氨基酸衍生物,能代谢它们的编码序列在宏基因组中展现出了相同的趋势,示意图如下:

图片



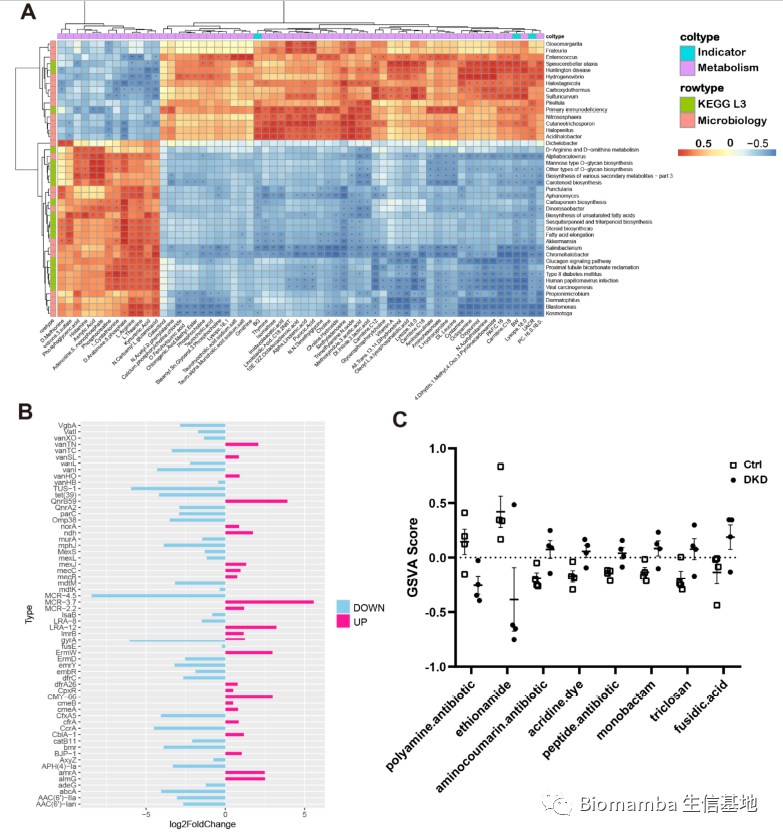
文章的最后也做了一些简单的展望:首先通过相关性热图(相关性热图我们也推过教程和工具:一文搞定相关性分析给你安排一个懂生信的工具人(七):在线版相关性分析),展示了疾病的各项指标、代谢物含量与微生物丰度及其功能序列之间广泛存在统计学上的关联性。但是,统计学上关联性并不代表实际的因果,其实这个文章做到这里是比较可惜的,我当时建议作者再简单补一些实验。
Fig6这里最终利用CARD数据库对组间的抗生素抗性做了评分预测,其中有八类抗生素的抗性具有组间差异。所以如果补充一些实验,例如给予一定剂量的抗生素或者Fig5中的一些氨基酸,观察其是否可以对疾病的进程起到干扰作用,会让这类文章显得更完整,文章的影响力也会相应地提升。


图片


图片

图片

评语


图片
这篇文章的实验经费成本是极低的,比较相较于昂贵的单细胞测序而言(2~3w ¥),扩增子测序和宏基因组显得十分低廉,总体来说这篇文章的总体完成经费应该在两万元左右;分析成本也比单细胞测序低很多,准备好30G的内存、500G的硬盘基本就可以完成整篇文章的分析。我相信很多老师与同学都会对这样高性价比的研究感兴趣。微生物组的主题也很是贴合口腔科、肛肠科、皮肤科医师们的研究领域。
这篇文章在7月14日投稿,7月26日就已初步决定接收,倒是决定接收后又应编辑要求改了几版proof(该杂志编辑提供的意见真的很专业),8月24日就已然见刊,全程也仅花费恰好40天的时间,并且见刊后还会颁发证书。综上,《Metabolites》依然是一个值得推荐的杂志,大家手里有类似的研究可以尝试投稿。后续有时间Biomamba生信基地也会更新扩增子、宏基因组的分析教程,大家可以持续关注。
图片

参考文献:

Interaction between Plasma Metabolomics and Intestinal Microbiome in db/db Mouse, an Animal Model for Study of Type 2 Diabetes and Diabetic Kidney Disease. Metabolites, 2022.

分享