转自Olink
研究背景
减肥是个永恒的话题。在减肥食谱里「低脂」与「低碳水」是最常见的两类。民间也为究竟那种饮食能够更好的减肥有着各种各样的看法。

(图片来源于网络)
斯坦福大学医学院健康研究院Christopher D Gardner 博士等科学家报道了一项跟踪了12个月名为DIETFITS的大型临床试验(NCT01826591),文章结果发表在JAMA杂志上,实验中分析了总共609位体重超标的成年人,并将之随机分为两组,一组进行了低脂饮食(HLF),一组进行了低碳水饮食(HLC),并且使用基因芯片技术对两组被试进行了基因检测[1]。但最终并没有发现两组减肥效果之间有明显的统计学差异,基因背景和基线胰岛素分泌水平也没有发现有差异。虽然如此,这个研究留下了丰富的生物学样本信息和详细的随访数据,为后续研究打下了坚实的基础。

Olink蛋白组学案例
借助Olink蛋白组学平台技术,2020年Christopher D Gardner 博士仅耗费极少量生物样本,使用Olink公司的CVD II、CVD III 和Inflammation Panel,对上述队列重新进行了血浆蛋白质组分析,在Nature子刊Scientific Reports发表新文,旨在发现预测减肥效果的生物标志物[2]。同年又在美国临床营养学杂志发表了DIETFITS实验肠道菌群测序的结果,从肠道微生态角度对健康饮食的减肥效果进行了研究[3]。

文章亮点
● 不同变量与短/长期的减肥成功有关
● 短期减肥的主要驱动因素是饮食控制及质量
● 长期体重减轻与个人多组学基线指标有关

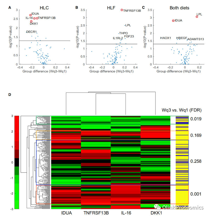
具体来说,IDUA是一种降解糖胺聚糖(GAGs)所必需的酶,而GAGs在防止饮食诱导的肥胖和促进体重和脂肪减少方面的活性先前已经在小鼠中得到了证实。与正常体重对照组相比,超重青少年血浆IL-16水平显著升高,并与肥胖相关炎症相关。TNFRSF13B(TACI)是TNF受体超家族的一种跨膜蛋白,也参与了免疫系统,TACI缺陷的小鼠先前被证明可以免受高脂肪诱导的体重增加和多种炎症的影响。
写在最后
饮食诱导减肥的成功受到从基因型到生活方式等众多变量的影响,这些变量也因人而异。「精确营养」即假设个体会对特定饮食或营养有不同反应,可为安全有效的减肥提供一个前瞻策略。作为一个新兴领域,精确营养的概念在疾病管理中也有相应应用,如营养癌症治疗和控制II型糖尿病。随着证据及经验的积累,精确营养在减肥和体重控制方面也有很大潜力。目前研究开始揭示提高减肥成功的变量,在基线蛋白质特征(Protein Signature)和特定饮食方式减肥之间,进一步提示了发展个体化减肥策略的可能性。
Olink新一代精准蛋白质组技术,挑选了覆盖所有生物学通路的蛋白质标志物组合,能够帮助研究者精准研究不同蛋白质特征在不同人群中的体重控制表现及饮食方式,是精准营养领域的有力研究工具。该领域研究曾在Cell主刊发表文章—多组学研究揭示发酵食品可降低人体炎症标志物表达。