杂志名称:Cancer cell
影响因子:50.3
文章题目:Tissue factor is a critical regulator of radiation therapy-induced glioblastoma remodeling
第一作者:Hye-Min Jeon
通讯作者:Jeongwu Lee
作者单位:Department of Cancer Biology, Lerner Research Institute, Cleveland Clinic, Cleveland, OH, USA
本实验所用产品:AAH-CYT-1000 、 AAH-ANG-1000
实验样品类型:组织裂解液、细胞裂解液
研究摘要

放射治疗(RT)为胶质母细胞瘤(GBM)患者提供了治疗益处,但不可避免地会引起GBM及其微环境(TME)的整体变化,而促进了放射的耐药性和肿瘤复发,使得治疗的效果大打折扣。
RT也能够影响凝血功能和免疫功能。但RT通过何种机制影响GBM的表型转换过程的仍未知。在众多恶性肿瘤的治疗过程中,放/化疗会引起肿瘤细胞衰老(Therapy-induced senescence,TIS)。考虑到衰老也会发生表观遗传的改变,从而使细胞分泌多种因子(SASP),因此TIS可能与放疗引起的GBM表型转换有关。但肿瘤细胞衰老的调控机制,以及TIS影响肿瘤细胞对放疗敏感性和肿瘤复发的机制仍未知。
研究结果
1、照射诱导的SA-βGal GBM细胞具有干性和衰老样特征
为了确定GBM肿瘤的衰老程度,研究者使用了三种不同的原位患者来源的GBM模型(图1A)。他们植入了红色荧光蛋白(RFP)转导的GBM肿瘤,在体内放射辐照小鼠,并用C12FDG+染色(图1B)。在所有测试的GBM样品中,他们发现RT后SA-βGal活性的诱导力很强(图S1B、C)。这些数据表明,RT处理产生的衰老GBM细胞具有较强干性和增殖能力,能显著促进肿瘤生长。

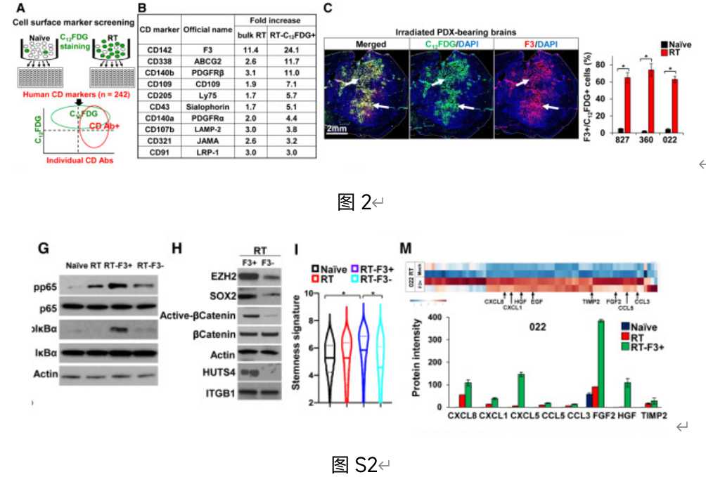
2、F3在辐照的C12FDG+ GBM细胞中高表达,与干细胞性、细胞状态转变和分泌表型增强有关
为了研究SA-βGal GBM细胞的细胞状态和分子调节因子,研究人员分析了细胞表面蛋白的水平。通过流式细胞术定量检测经辐照处理和未经辐照处理的C12FDG+ GBM染色的GBM细胞(各2000万个细胞),他们筛选到了最富集的CD标记物是CD142(组织因子或F3)(图2A、B),并在进一步的辐患者来源异种移植(PDX)荷瘤小鼠实验(图2C)和ATAC-seq分析、免疫印迹、免疫染色和转录组分析验证得到了证实,RT-F3 细胞具有丰富的干性、间充质 GBM 细胞转化、衰老样表观基因组重编程和 SASP 的特征(图S2)。

3、发现FN1参与F3调控GBM应答RT信号通路
研究人员从GBM患者身上切除制备GBM的切片,并在体外放射辐照,三天后进行免疫染色和细胞因子抗体芯片分析照射前后组织细胞因子变化(Raybio抗体芯片AAH-CYT-1000)(图S3B),后续研究发现RT处理后fibrin发生聚集、表达F3和CD44细胞以及浸润的TAMs均显著增加,且M2样TAMs主要聚集在这类区域。因此,F3通过其介导的凝血相关通路调控微环境里的fibrin/FN1、TAMs以及GBM的间质转换。

图S3
4、抗体芯片探索F3影响GBM表型转换的分子机制
通过抗体芯片发现RT诱导产生的F3+细胞分泌丰富的SASP因子(Raybio抗体芯片AAH-CYT-1000和AAH-ANG-1000),确定了F3 KD对NF-κB,STAT3和整合素信号激活状态的影响,F3是辐照GBM细胞存活和细胞状态转变以及SASP因子分泌的关键调节因子(图4、图S4)。

图4

图s4
5、 F3作为临床治疗GBM新靶点的可行性
通过慢病毒转导在GBM细胞中过表达一系列F7缺失突变体,通过筛选发现了一个缺失突变体,它有效地阻碍了辐照GBM细胞的生长,并将其命名为ΔFVII(没有F141蛋白酶结构域的7个氨基酸蛋白)。抗体芯片发现ΔFVII重组蛋白处理后显示△FVII治疗显着且在整体范围内抑制了趋化因子/细胞因子水平(Raybio抗体芯片AAH-CYT-1000和AAH-ANG-1000)(图5K和图S5I),后续研究表明△FVII可以与已有GBM治疗方法联合用药,显著提高GBM治疗效果。

图5

图s5
结 论
本研究将“放疗引起的GBM细胞表型转化”与“放疗引起肿瘤细胞衰老的SASP表型”联系起来,并通过抗体芯片(Raybio抗体芯片AAH-CYT-1000和AAH-ANG-1000)探讨了放疗引起的衰老对GBM放疗敏感性的影响及机制,且发现抑制F3信号传导可能代表一种有希望的策略。

