
期刊:NPJ Biofilms Microbiomes
影响因子:7.290
发表时间:2021.07
样本类型:粪便、血液
客户单位:汕头大学医学院第一附属医院鄞国书课题组
一、研究背景
二、实验设计

三、实验结果
1、三组样本的临床特征和肠道菌群多样性
PCOS与健康组之间的整体微生物群落存在显著差异(图1c),但是PCOS-HB和PCOS-LB组肠道菌群之间没有显著差异。

图1三组临床和细菌群落特征比较

图2细菌多样性和群落组成的变化
表2 健康和PCOS患者的细菌属水平组成比较

2、与PCOS疾病相关的血浆代谢组分析

图3健康和PCOS患者代谢物比较

图4 健康组与PCOS患者中不同代谢物差异比较
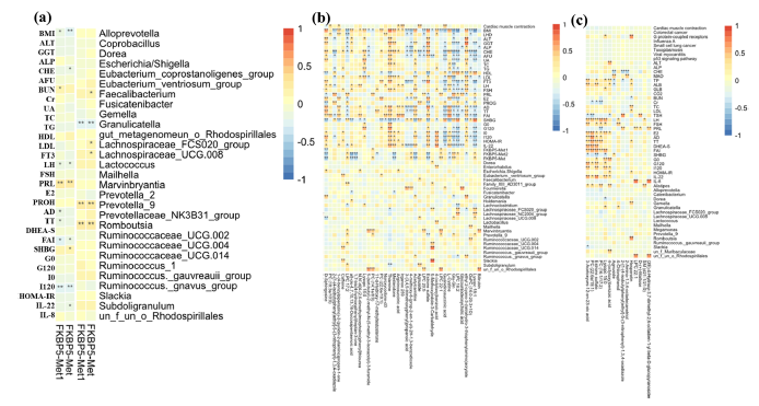
3、微生物类群,代谢物与临床指标之间的关联

图5 临床指标与细菌和代谢途径相关性分析

图6 不同组比较中筛选共发生网络特征
四、研究结论
汕头大学医学院第一附属医院内分泌代谢科鄞国书团队近年来致力于多囊卵巢综合征(PCOS)领域的相关临床研究,包括对该疾病高雄激素血症的不同雄激素表征价值进行系统对比和评价;对地塞米松抑制试验判断雄激素优势来源的应用价值进行评估;对性激素结合球蛋白(SHBG)作为PCOS患者合并代谢异常及胰岛素抵抗的预测价值进行全面评价;以表观遗传学的手段探讨压力状态在PCOS发病中的意义和价值;以健康志愿者作为对照,在不同BMI水平的PCOS中筛选差异的肠道细菌和真菌。该团队将继续在前期工作基础上,在PCOS临床诊疗方向及发病的基础研究上进一步探索,锐意进取,希望取得更大的突破。
参考文献