01Olink蛋白质组学介绍
Proximity Extension Assay (PEA)是一种为满足这些需求而优化的分子技术,并由Olink Proteomics 公司进行商业化,以开发其生物标志物面板系列。PEA成功地将基于抗体的免疫分析与PCR和定量实时PCR(qPCR)的强大特性相结合,从而形成了一种多重通道和高特异性的方法,可以同时定量检测多达92种蛋白质生物标志物。
目前基于Olink提供的panel已经应用于神经病学、炎症、肿瘤学、免疫肿瘤学、心血管系统等多种疾病,并且针对不同的疾病类型,Olink优化了不同的panel,分别在心血管代谢、心血管、发育、免疫反应、肿瘤免疫、炎症、代谢、神经系统疾病、肿瘤、器官损伤等不同的场景进行应用。其中基于微流控qPCR的每一个Target 96 panel都可以检测92种蛋白,您可以按照感兴趣的应用进行panel search和匹配。
相对应的Olink在NGS平台上分别优化了 Explore-1536 panel,用来检测1536种蛋白;以及4个384-plex蛋白,分别用来有侧重地研究诸如肿瘤、感染、神经、心血管代谢等领域,基于上述的panel已经发表近750篇高分文章。
02Olink蛋白质组学应用方向
Olink蛋白质组学常应用在Develop diagnostics biomarkers(诊断研发)、Biomarker Discovery in Drug (药物研发)Development Process、Improve understanding of disease biology(基础研究)、New applications (新的应用开发),重大疾病的研究(七大疾病类型和七大生理过程)、医学转化等等。
03Olink的蛋白组多组学联合应用案例


1)背景介绍
维也纳医科大学的Rojahn等皮肤医学科学家(2020年)通过“Olink高灵敏度体液蛋白质组”和“单细胞转录组”相互补充,作为对于特应性皮炎(AD)的检测新方法,协同揭示 这一“复杂的、人类认知尚且不足的疾病”的疾病的机理。
2)研究方案
在这项研究中,Rojahn等试图测试一种被称为“皮肤吸泡Suction Blister”的方法,与皮肤活检不同,该方法侵入性和痛感较小,并且同时可以实现:1. 从皮肤细胞进行转录组分析,2. 对来自水泡的组织液进行蛋白质组学分析。

由于水泡的样本量很低,并且其中的目标检测蛋白丰度低,需要高灵敏度、动态范围宽的蛋白质组检测方法。在此研究中,科学家同时用了Olink的Neurology,Inflammation和Immune三个96-plex panel,来分析来自于8个AD样本和8个健康对照的368种蛋白质;并与单细胞RNA转录组学(scRNA-seq)结合使用。
3)结果结论
转录组学数据揭示了关键的炎症途径,并且比使用皮肤活检得到的相关数据分辨率更高。

通过用Olink蛋白质组学数据对scRNA-seq数据进行补充对照,研究人员发现,两种方法均识别到的目标蛋白中,有67%在特应性皮炎AD样品中表现出相较于健康对照样品中有相应的上调或下调。

此外,Olink蛋白质组学还识别到了scRNA-seq尚未检测到的另外几种蛋白质。具体而言,髓样树突状细胞和相关蛋白质是特应性皮炎AD样本中扩展最多的免疫种群。通路富集分析还检测到了细胞因子与细胞因子受体的相互作用蛋白和其他蛋白(这些蛋白在抗原加工以及细胞外基质的呈递和重塑中起介导作用)。总体而言,实验结果为构成特应性皮炎AD疾病细胞和蛋白质组微环境的炎症分子进行了更为清晰的揭示。
4)研究结论:
该研究得出的结论是,皮肤吸泡法比使用皮肤活检法监测特应性皮炎AD具有某些优势,这主要是因为皮肤细胞的转录组分析可以与起泡液的蛋白质组学分析相结合。这一点因为“mRNA的丰度无法准确反映蛋白质的丰度”而显得特别有意义。与皮肤活检相比,皮肤吸泡方法还可以使皮肤细胞具有更好的转录组学分辨率,进而给出与以往相比清晰得多的关于AD疾病机理的理解和描绘。对于在感染个体之间如此异质的疾病,这种清晰度至关重要。


斯坦福大学医学院微生物和免疫专业的科学家Justiin L.Sonnenburg教授课题组,发表了他们最新的研究成果:以肠道微生物群靶向的饮食可以调节人类的免疫状态,在这个研究中,通过一项为期17周的随机前瞻性研究(n=18/arm),结合微生物组和宿主的免疫炎症蛋白组学研究,他们得出结论:高发酵食品饮食稳步增加微生物组学多样性,并且通过有效地降低了血浆炎症蛋白标志物,以上多组学研究数据及结论,对当今工业社会存在的炎症流行类疾病,如自身免疫类疾病、癌症及代谢类疾病的进一步研究及饮食指导,都有非常重要的探索意义和应用价值。
整合肠道微生物组学和人类生物学尤其是免疫组学表明,干预肠道微生物可能是改变人类健康的有力手段。以肠道微生物群为目标,以增强、引入或消除特定功能或类群的饮食可以被证明是实现精准医学承诺的有力途径。
传染性慢性疾病(Non-communicable chronic diseases, NCCDs),例如很多自身免疫疾病,甚至一些肿瘤,往往主要由慢性炎症驱动,发病率随着全球工业化进程而迅速上升。肠道微生物群随着工业化的变化也有明显的变化。多个研究结果表明人类微生物群会影响炎症状态,那么针对肠道微生物群的饮食是否可以减轻健康个体的系统性炎症?
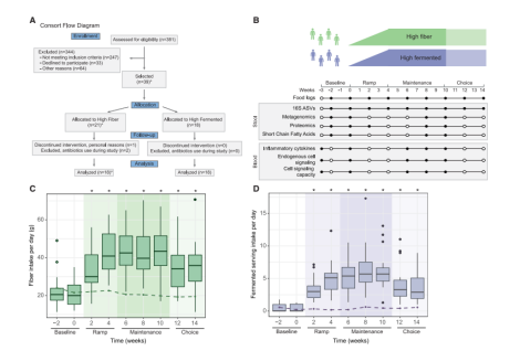
斯坦福大学的学者使用了饮食干预的方法,并且同时纵向监测了参与实验的健康成年人的微生物组和免疫状态(实验设计见下图)。

(A) 对参与者的登记、分配、随访和分析的排序流程图。侧图显示了每个平台收集的高纤维(Fi)和高发酵(Fe)饮食组的参与者数量。*2名参与者被特殊要求分配到高纤维组中,而不是随机分配的。(B)为期14周的研究概述时间线、样本类型收集和相应的实验平台。(C)箱线图中显示的高纤维饮食组的纤维摄入量;高发酵食物饮食组的纤维摄入量以虚线表示。(D)箱形图中高发酵食物饮食组发酵食物摄入量;高纤维饮食组发酵食物摄入量为虚线。
研究者使用了16S RNA测序技术对受试者的肠道菌群进行了检测,他们发现高发酵食品的饮食增加了微生物群的多样性,并改变了其微生物组成(见下图);与高纤维饮食组相比,在干预过程中,食用高发酵食物饮食的参与者的微生物群总体上alpha多样性有所增加,这可以从总体ASV和Shannon多样性指数的变化趋势看到。这种多样性的增加在选择期间持续存在,当时发酵食物的摄入量高于基线,但低于维持结束时,这表明多样性的增加可能涉及肠道生态系统的重构,而不是立即反映消耗量。

另外,高维度免疫系统图谱分析揭示了宿主对不同食品摄入的免疫反应。科学家发现发酵的食物的摄入会降低炎症的水平。通过Olink公司的免疫炎症蛋白组学Inflammation Panel来检测血清中的循环细胞因子,鉴定了92种免疫炎症标志物。如下图所示,其中19个蛋白标志物在发酵食物摄入组中表达量减少,包括细胞因子、趋化因子和炎症血清蛋白,如NGF、LIF-R、IL-6、IL-10、IL-12b、VEGFA、MMP-10和CCL9等。通过使用LME计算的每个分析物的跨时间水平的负相关关系发现,这19个免疫炎症标志物(Fgf-21也有显著变化,图中未显示),从基线(3周)到干预结束(第10周;SAM两类配对、FDR%0.05、q值%0.1)都有发生显著变化。

这篇文章展示了多组学系统水平的微生物组和免疫炎症蛋白组纵向分析方法可以作为研究协调宿主-微生物关系的研究方法。利用微生物组和Olink PEA免疫炎症因子分析技术,发现高纤维和高发酵食品摄入以不同的方式影响微生物组和人类生物学。


1)背景摘要
新一代高通量测序技术的进步已经彻底改变了我们对人类基因组和肠道微生物组对人类健康的影响和理解。全基因组关联研究和宏基因组关联研究提供了证据证明了许多复杂疾病可以由人类基因组和微生物组及其相互作用来决定。例如心血管疾病,2型糖尿病,炎症性肠病(IBD),和不同类型的癌症。然而,肠道微生物组和基因组相互作用对大分子性状的影响,很大程度上是不清楚的,这极大限制了对复杂疾病与微生物组关联的机制解析。
生物大分子中,循环血浆蛋白通常被用作各种疾病的危险因素或生物标志物。深入了解遗传学,肠道微生物组及其相互作用对循环血浆蛋白个体间差异的影响,将为健康和疾病中的宿主-微生物的相互作用提供更深入的见解。
本文中,作者对来自荷兰的LifeLines Dutch的两个队列,LifeLines-Deep1(n=1178)和LifeLines-Deep2(n=86)进行分析,队列中采集了基因分型,肠道宏基因组,转录组和详细的临床表型信息,蛋白质组检测选择了Oink公司的Olink Proseek Multiplex CVD III panel(http://www.olink.com/products/cvd-iii-panel/),这个panel里包含92个在心血管疾病发展中直接或者间接作用的功能蛋白,并且发现在其他疾病中也有着非常广泛的联系,
在此次分析中获得的数据,可以推广到更广泛的疾病类型里,从而影响我们发现更多的疾病病理生理的机制。(研究设计和相关蛋白质情况见下图)

2)分析结果
a.分析评估宿主遗传学对蛋白质水平的影响:
这个部分涉及到了pQTL的分析,pQTL分析中,通常因为在遗传信息中引入了更接近疾病表型的蛋白质信息,通过孟德尔随机化(Mendelian randomization)分析,更容易得到蛋白质和疾病关联的因果关系,从而发现新的药物靶点和诊断标记。
局部蛋白定量性状位点(local protein quantitative trait loci ,cis-pQTL)分析:搜寻编码92蛋白基因250kb内的SNPs。(Manhattan plot of 129 cis-pQTLs for 66 proteins.)
全基因组跨QTL映射分析(genome-wide trans-pQTL mapping):
相关的反式片段和蛋白的染色体位置被突出显示。snps被标记为红色条,映射的蛋白质被标记。每个弯曲的箭头都表示从snp到蛋白质的反式pQTL效应。
本次分析数据中排除了已被发现的关联后,还揭示了新的pQTL关联,包括25个蛋白的36个cis-pQTLs和27个蛋白的48个反式pQTLs。
并且和转录组数据比较显示了基于转录组的eQTL分析并不能很好的反应现象,例如,相比之下,85个反pQTLs在表达水平上都没有被检测到。
b.Olink CVD panel相关蛋白与肠道微生物组的关联分析
研究者评估了Olink CVD panel中相关血浆蛋白质浓度和微生物组的各种数据集之间的关联,包括香农指数(Shannon index,菌群多样性指数)评估的菌落多样性分析、布雷-柯蒂斯距离评估(Bray-Curtis distance,是生态学中用来衡量不同样地物种组成差异的测度。)的多样性、355个细菌类群(包括164个细菌种和191个上层类群)和438个细菌MetaCyc通路数据(阐释代谢通路的数据库,包括相关的化合物,酶和基因)。
结果发现,在FDR0.05水平上,共有41种独特的蛋白与至少一种微生物特性相关。虽然大多数微生物与蛋白质的联系是新颖的,但一些蛋白质以前就被发现与肠道微生物组有关,包括纤溶酶原激活酶抑制剂(PAI)-1和尿激酶纤溶酶原激活剂(uPA)、表皮生长因子受体(EGFR)、对氧磷酶家族(PON)、肿瘤坏死因子受体(TNF-R2)以及胰岛素样生长因子(IGF)例如,胃病原体幽门螺杆菌刺激胃上皮细胞中PAI和uPA及其受体(uPAR)的表达,也可以通过激活EGFR部分影响上皮信号通路。对宿主基因组,蛋白组以及微生物组进行联合分析,发现有31种蛋白同时和基因组合肠道宏基因组信息关联
c.由遗传学和微生物组解释的蛋白质差异
然后,研究者通过遗传和微生物因素分别量化个体蛋白质差异解释的比例。顺pQTL效应解释了66个顺式调节蛋白平均变异的14.9%(范围0.35–73.3%)。反pQTL效应解释了36个反调控蛋白的平均9.5%的变化(范围0.7–51.8%)。与宿主遗传因素相比,微生物特征的影响较小,41种蛋白平均占变异的3.2%(范围0.4–26.5%)。

d.脑肠轴(gut-brain axis)的多组学启示:
中枢神经系统(CNS)正成为控制体重指数和肥胖及相关发病率的重要因素。除了在肠道和代谢中起作用的蛋白质外,研究者还发现一些与肠道微生物组相关的蛋白质在神经系统中很活跃。其中,最值得注意的是接触蛋白1(CNTN1)和Notch3,它们都参与了在神经系统发育中发挥重要作用的NOTCH信号通路,以及EGFR通路,一种表皮生长因子通路。下图突出介绍了两个子网络:一组参与新陈代谢的蛋白质(浅绿色区域)和一组参与神经系统(浅红色区域)的基因。

文章中还分析了很多相关多组学分析后蛋白质在心血管,糖尿病,肥胖(BMI)等等复杂疾病中的作用,可以具体参考原文和相关报道。
这些结果证明了复杂的基因-微生物组在调控循环蛋白中的相互作用,调节各种生物过程,并证明这些效应可以在许多不同的器官和组织中看到。这项研究提供了概念上的进展,为未来在个性化医学中的应用奠定了重要的基础,这将不得不同时考虑到蛋白质组,基因组和宏基因组的综合分析。


在2020年11月30日《Journal of Proteome Research》杂志的一篇方法学互补性研究中,来自德国Helmholtz Zentrum München 的Stefanie M. Hauck团队,综合比较了血浆蛋白质组学的三个平台方法,探讨了Olink PEA邻位延伸技术与基于质谱MS的DDA、DIA蛋白质检测技术的互补性。研究者们采用德国南部人群队列的173份人血浆样本作为目标检测样本,分别对比测试了基于质谱MS的DDA-MS、DIA-MS两种采集模式,以及PEA邻位延伸技术(Olink专利技术)检测血浆中游离蛋白的性能。通过对比测试得到的结果如下:
PEA在“检出蛋白数”、“重现性”方面综合显著优于DDA、DIA
全部样本中累加检出蛋白数:PEA为736个,DDA-MS仅为368个,DIA- MS为734个;
25%以上样本重现检出蛋白数:PEA为728个,DDA-MS为329个,DIA-MS仅为379个;
25%以上样本重现检出蛋白率:PEA为98.9%,DDA-MS为89.4%,DIA- MS仅为51.6%
PEA的细胞表面蛋白更多:
PEA最高,超过20%;DIA,DDA均低于15%。
三种方法重叠覆盖的蛋白占比极低:

PEA,DDA,DIA三种技术均重叠覆盖的蛋白仅35个,占所有蛋白比例小于5%。说明这三种不同方法间有很强的互补性,通过方法学协同,可以更全面地看到血浆蛋白组的全貌。
PEA与DDA、DIA等基于MS的方法最大的不同,在于灵敏度,表现为对低丰度的蛋白生物标志物的检测能力。本文研究者利用PEA检测到了数十个白介素和趋化因子等低丰度蛋白,而利用MS仅检测到2个趋化因子。
2)背景介绍
血浆是生物标志物发现的首选体液之一,其具有良好的可获得性和丰富的蛋白质组成,且真实反映了生物体的病理生理学状态。目前,实验室临床检测的样本绝大部分是基于血浆中循环蛋白质,这也表明了血浆蛋白质组在临床诊断中的重要性。然而,血浆是分析难度最大的样本之一,分析的主要难点,是来自血浆中高峰度蛋白造成的。人血白蛋白含量最高,约占血浆全部蛋白总质量的50%,而丰度前22位的蛋白,占血浆总蛋白质的99%以上。血浆蛋白质中种类有上万种,浓度动态范围超过10个数量级,为基于质谱(MS)的传统蛋白质组学平台带来了巨大的挑战。
基于亲和的蛋白质组学技术在血浆蛋白质组学中受到越来越多的关注。邻位延伸分析技术(PEA)是由Olink蛋白质组学(Uppsala, Sweden) 开发的一项新兴技术,它将实时定量PCR和多重免疫分析结合在一起。PEA是通过一对特异性的抗体标记可以形成互补链的独特的DNA寡核苷酸,对目标生物标记物进行双重识别。在这里,生物标志物特异性DNA条形码通过微流控qPCR进行定量,允许使用几微升生物液体(1 μL用于92个生物标志物的定量),从而实现对多达1161种人血浆蛋白进行高通量相对定量。使用多个内部控制来监控反应的每个步骤,能够全面控制分析和样品的技术性能。
在本篇研究工作中,来自德国亥姆霍兹慕尼黑环境与健康研究中心的研究者们,目标是将PEA技术与DDA(Data Dependent Acquisition,数据依赖采集)和DIA(Data Independent Acquisition,数据非依赖采集)模式下的质谱方法作为基准,使用来自基于KORA 队列(奥格斯堡地区合作健康研究) 研究的173份血浆样本。对这些分析平台的性能进行了表征和定性比较,以探索血浆蛋白质组多平台研究的可能性。研究结果显示了PEA和非靶向LC MS/MS在临床相关样本血浆蛋白鉴定和定量方面的互补性,同时研究了每种技术的潜力和局限性。
3)实验设计
本研究共使用了来自德国南部人群的队列KORA的173份人血浆样本,其中包括男性90名,女性83名,年龄在62 - 74岁之间。KORA是由亥姆霍兹中心运营的一个研究平台,研究健康、疾病和人口生活条件之间的联系。主要关注糖尿病、心血管疾病、肺部疾病以及环境问题。样本进行随机处理,且在所有测量和初始分析步骤中,实验人员保持盲法。内部血浆池标准样本用于质谱和PEA测量,以确定分析内和分析间的方差系数。
质谱样本处理与数据收集:血浆样品使用试剂盒PreOmics iST Kit (PreOmics GmbH, Martinsried, Germany)制备。将5 μL的血浆用水1:10稀释,以5 μL的稀释物作为试剂盒的起始物。稀释后的血浆用裂解缓冲液裂解,随后使用胰蛋白酶酶解。肽被洗涤,从iST柱中洗脱,干燥。干燥后,在3% 乙腈(ACN)和0.5%三氟乙酸(TFA)中重悬。质谱数据分别在DIA模式和DDA模式进行收集,数据由Q Exactive HF 质谱仪(Thermo Fisher Scientific)上获得。每个样品大约0.5 μg被自动加载到在线耦合高效液相色谱系统中。
Olink PEA样本处理与数据收集:使用Olink基于PEA的8个Target 96 panel (C-MET、CVDII、CVDIII、ONCII、ONCIII、DEV、IMM和NEU panel)测定血浆中736个蛋白生物标志物的相对丰度。每组92个蛋白用1 μL血浆进行筛选。简单地说,每个蛋白质被特定的一对寡核苷酸标记的抗体作为目标,当两个寡核苷酸被放置在近距离时,DNA聚合事件产生一个特定的PCR产物,该产物被实时PCR检测和定量。对于每一次PEA测量,基于每次测试中包含的阴性对照计算检测限(LOD),低于此限的测量将从进一步分析中删除。
4)结果解析
定性比较分析PEA与LC−MS / MS数据:对来自基于KORA队列中的173份血浆样本进行MS与PEA分析。利用PEA技术,筛选了736个蛋白生物标志物(图1A) 。其中3种蛋白(SCF、IL6和AREG) 在多个panel中都有测量,各个panel的测量结果显示,斯皮尔曼相关系数呈强正相关,范围从0.84到0.95。在25%以上的样品中检测到728个蛋白,超过90%的蛋白(666个)在所有的样本中均被检测出。使用标准的DDA-MS工作流程,在所有样本中共鉴定和定量了368个蛋白 (3042个肽段),在超过25%的样本中测定了329种蛋白质。为了进行DIA-MS测量,研究者使用人类未高丰度去除的血浆和血清生成了一个全面的谱图数据库,其中包含1838种蛋白质(37,079种肽前体)。利用谱图数据库,在血浆样本中总共量化了734个蛋白质(12314个肽段),在超过25%的样本中进行直接鉴定出379个蛋白质。使用PEA技术不但在鉴定蛋白数目上有优势,且在每个样本中,鉴定蛋白的重现性也非常好。
不同平台鉴定出的蛋白质,在生物体中的功能性会有所区别吗?研究人员进一步对PEA、DDA-MS和DIA-MS靶向的亚蛋白质组进行了表征(图1B)。使用GO分类来探索每个分析平台中超过25%的样本中所鉴定的蛋白质所代表的生物过程。在PEA靶向亚蛋白组中富集程度最高的生物过程包括信号通路、免疫系统和生物粘附。其中,参与细胞表面受体信号通路的蛋白占筛选蛋白的40%以上。PEA技术的高灵敏度使得低丰度的蛋白质的测量成为可能,如白细胞介素和趋化因子,肽激素和包括TFG-alpha在内的生长因子。由于它们在稳态下的丰度极低,这些低分子量信号蛋白很难被MS检测到。MS仅测量到了两种趋化因子(血小板碱性蛋白,和血小板因子4)。
DDA和DIA-MS数据集中最具代表性的生物过程是免疫反应。免疫球蛋白(其中许多是重链和轻链免疫球蛋白的可变域)和补体因子通过MS检测(分别为DIA-MS和DDA-MS的107和101个蛋白ID)。如图1C所示,所有三个平台鉴定的近70%的蛋白质位于细胞外区域,这与检测的体液性质非常相关。MS亚蛋白质组主要集中在细胞-外泌体定位相关蛋白,大量的免疫球蛋白、凝血因子和补体蛋白,这些已知与细胞外囊泡相关。另一方面,与MS相比,PEA鉴定的细胞表面蛋白的比例增加了一倍,这反映了该方法更多关注的细胞信号通路。
PEA、DDA-MS和DIA-MS鉴定的蛋白质重叠分析:为了对三种分析平台鉴定的蛋白质进行可靠性的比较,研究者进一步对在超过25%的样本中检测到蛋白质进行重叠分析。如图2A所示,在DDA和DIA两种模式下,MS检测的总蛋白中有超过60%的重叠度(两种MS方法都鉴定出276个相同蛋白)。比较MS和PEA测量的蛋白质,有52种蛋白质同时被检测到。最有趣的是,在DDA和DIA模式下,MS也同时检测到了PEA靶向的35个蛋白。其中,PEA和MS之间的重叠蛋白主要是高丰度蛋白质。在PEA panel中,这些蛋白质需要血浆预稀释,如C-MET和CVD III(分别为23和7个蛋白质)。在使用未稀释血浆的其他panel中有5种蛋白质重叠(图A),在人血浆中也非常丰富,Olink蛋白质组学在生物标志物分析浓度范围的测量中证实了这一点。对重叠蛋白的STRING分析显示了其参与补体/活化级联反应的一簇蛋白质,且这些蛋白大多数蛋白位于细胞外区域。

PEA、DDA-MS和DIA-MS对超过25%样品中检测到的蛋白质进行比较。(A) 通过PEA、DDA-MS和DIA-MS在25%以上的样本中检测到的蛋白质的维恩图。在8个Olink panel中35个重叠蛋白的分布(C-MET: 需要样品稀释1:2025; CVDIII: 稀释系数1:100; CVDII, ONCIII, DEV, 最后三个panel不需要样品稀释)。(B) 35个重叠蛋白的STRING分析。而未重叠的蛋白部分,有600多种PEA靶向蛋白未被MS检测到,而两种MS方法可以检测到380种独特血浆蛋白。如果将PEA与MS平台互补,可以获得了1104个蛋白质组的覆盖,这些蛋白质在人血浆中得到可靠的鉴定和定量。
PEA、DDA-MS和DIA-MS鉴定的重叠蛋白的平台重现性:研究者进一步在三个维度: 数据分布、相关性和基于变量的差异表达,研究重叠的35种蛋白在不同平台的重现性。首先,数据分布之间的相似性,采用非参数两样本Kolmogorov - Smirnov (KS)模型进行检验。通过Z分数转换(中心和缩放),以评估数据总体分布形状,结果显示大多数重叠蛋白的分布在不同技术之间没有显著差异。

35个重叠蛋白的数据分布。(A)非参数双样本Kolmogorov Smirnov (KS)检验z-score变换后的比例数据。直方图显示了平台间数据分布有显著或不显著差异的蛋白质数量。(B)小提琴曲线图的z分数转换比例数据显示了5个典型的重叠蛋白质的分布形状
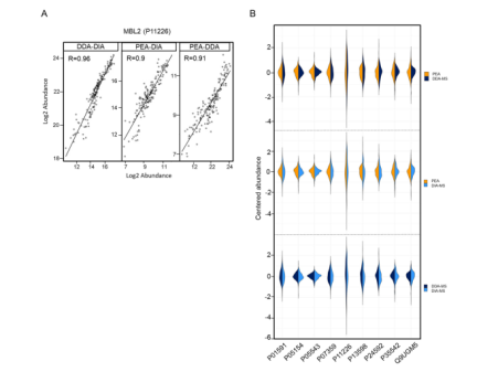
其次,相关性分析,使用DDA和DIA的MS测量对大多数蛋白质有相当的相关性 (23个蛋白与DDA-DIA 斯皮尔曼相关系数R > 0.5)。PEA的测量结果显示与DDA-MS的相关性大于DIA-MS,即分别有14和10蛋白斯皮尔曼相关系数R > 0.5。其中有6种蛋白质在三个平台中,呈中度正相关 (斯皮尔曼相关介于0.5和0.8),2个蛋白呈高度正相关(斯皮尔曼相关 R > 0.8)。第三,基于变量的差异分析,由于队列中男性和女性的可比性比例(男性n = 90,女性n = 83),研究者进行了基于性别特异性的差异表达分析。对平台内的所有蛋白质进行韦尔奇两样本t检验,然后采用Benjamini-Hochberg (FDR)多重检验校正,alpha水平为0.05。计算了在PEA数据集中有显著调控的130个蛋白质和在MS数据集中68个蛋白质,其中分别有16个和15个蛋白质在DDA和DIA-MS数据集中唯一存在。倒置条形图显示了基于性别差异的分析平台之间的重叠。四个与性别显著相关的蛋白IGFBP6 (胰岛素样生长因子结合蛋白6), F11(凝血因子XI), PROC(维生素k依赖蛋白C), SERPINA7(甲状腺结合球蛋白) ,在三个平台上的效应方向相同。虽然不能假定平台之间的效应大小具有完全相同的量级,但效应方向是生物学洞见可重复性的重要指标,即从所有平台上都可以推断出同样显著的上调或下调。事实上,绘制每个平台上重叠蛋白质的效应大小,显示了效应方向的明显相似性(显著或不显著),表明生物结果在平台之间是可重复的。


MBL2 蛋白不同平台间相关性,各自的Spearman相关系数R;(B) 男性和女性的相关图估计35个重叠蛋白的表达比例(log2倍变化)。四个与性别相关的显著表达蛋白用红点标记。
结果讨论:本研究的最终目的是为血浆蛋白质组学现有技术的应用提供一个新的视角。血浆生物标记物的临床需求未得到满足,包括缺乏具有足够的灵敏度和特异性的研究方法,实现检测跨度如此大的动态范围,结果重复性和多重检测性。基于目标蛋白质组学和非目标蛋白质组学的技术都有各自的优缺点,通常需要投入大量资源来优化和提高单一方法的性能。相反,研究人员建议结合两种互补的方法来深入探索血浆蛋白质组,同时保持重复性和灵敏性。
为了整合非靶向LC - MS/MS血浆谱分析和靶向PEA技术的优势,对173份人血浆样本进行了筛选,比较了两种方法的性能。在蛋白质组的覆盖率和可检测性方面,证明了DDA和DIA模式的MS测量在很大程度上鉴定了相同的蛋白质(276 个蛋白质)。在鉴定蛋白的总数方面,DIA-MS优于DDA-MS,然而,超过25%的样本的蛋白质组覆盖率上,DDA和DIA-MS方法之间差异性不大。在所有样本中,8个Olink panel中超过90%的蛋白质的检测结果高于LOD,表明该分析在一般人群的人血浆中具有良好的检测能力。
MS和PEA之间的仅35个重叠检测蛋白,表明这些技术侧重蛋白质组的不同部分。通过两两统计比较中分析了35个重叠蛋白的测量重复性。测量数据的分布在不同方法之间具有高度的可重复性,特别是在PEA和DDA-MS之间,其分布的相似性甚至高于MS采集模式之间。根据目前基于MS的血浆蛋白质组分析的发现,主要观察到丰富的功能蛋白,如血清白蛋白、载脂蛋白、免疫球蛋白、急性期蛋白和凝血级联成分。参与炎症和脂质代谢的大量高丰度蛋白质对于心血管和代谢性疾病的分析具有巨大的价值。然而,在深入研究人血浆蛋白质组的低丰度和低分子量组分方面,质谱技术仍有一定的局限性。
研究结果表明,可以结合PEA和MS平台的研究结果,以获得更大的蛋白质组覆盖率和更多的生物学见解。PEA技术依赖于抗体,而MS依赖于多肽。在描述血浆蛋白质组方面,两种方法各有优势。将非靶向MS的无偏检测和PEA的高灵敏度相结合,它们互补将带来的前所未有的研究潜力。只有通过多种蛋白质组学技术的互补,各有利弊,才能探索广阔而丰富的血浆蛋白质组学世界。