转自Olink
研究背景
人类免疫缺陷病毒1型(HIV-1)是一个主要的全球公共卫生问题,全球约有3,800万人感染了艾滋病毒。高效、耐受性好的联合抗逆转录病毒疗法(ART)的发现和应用已经将这些致命的病毒感染转化为慢性可控制的疾病。ART可以控制HIV-1的复制,促进CD4 T细胞的恢复,并改善HIV-1感染者的生存和生活质量。然而,大约15%-30%的HIV-1感染者尽管接受了ART治疗,仍未能实现最佳的CD4 T细胞数量恢复,这些患者被称为免疫无应答者(INR)。他们有更大的风险发生严重的非获得性免疫缺陷综合症(非艾滋)相关事件和死亡,这背后的确切机制还不是很清楚。到目前为止没有其它有效的治疗方案可以将INRs的CD4 T细胞数量恢复到正常水平。因此,迫切需要确定能够改善这些患者免疫水平的潜在治疗靶点。

之前的研究表明,血浆中sCD14、sCD163和CXCL10的表达水平与CD4 T细胞数量负相关,sCD14、sCD163、CXCL10、CRP和IL6表达水平与HIV-1疾病进展相关。这些研究采用了有限的炎症因子,并没有对HIV-1感染者的炎症相关蛋白(IRPs)进行全面的研究,特别是在INRs中。
文章速递
解放军第五医学中心王福生院士团队在2022年12月在感染性疾病领域顶刊Emerging Microbes & Infections( IF= 19.57)上发表了题目为「Distinct inflammation-related proteins associated with T cell immune recovery during chronic HIV-1infection」的最新研究成果。

研究思路

研究解析
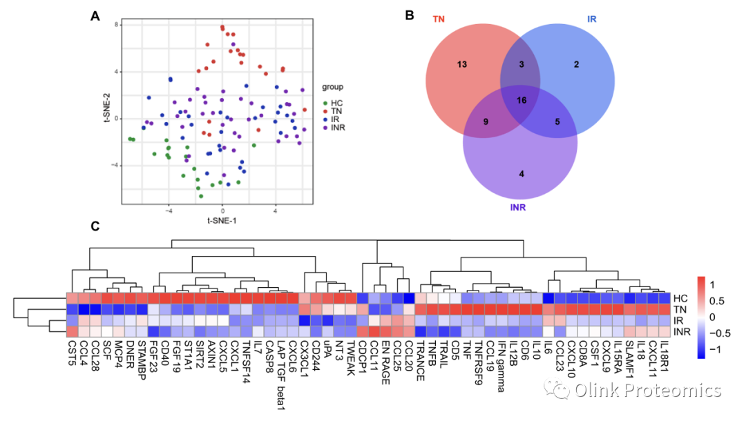
基于PEA技术高灵敏度和高特异性Olink炎症试剂盒,本研究包括四组:20例健康对照(HCs)、24例未经治疗的HIV患者(TNs)、33例免疫应答者(IRs)和38例免疫无应答者(INRs),以探讨HIV-1感染者血浆IRPS的特点及其临床意义。

基于IRPs表达的t-SNE分析清楚地将HCs、TNs(未经治疗)和ART的(IRs+INRS)HIV-1感染者分开。HIV-1感染者(TNs、IRs和INRs)和11个HC之间52个IRP有显著差异;TNs和HCs之间有41个IRP显著不同,IRs和HCs之间有26个IRPs,INRs和HCs之间有34个IRPs。此外,IRs和TNs之间有27个IRPs显著不同,INRs和TNs之间有27个IRP,IRs和INRs之间有9个IRP。下图C热图显示这些IRP的差异表达。HIV-1感染者和HCs之间的IRP谱有显著差异,尤其是TNs。之后作者评估了41个在TNs和HCs中差异表达的IRP之间的成对相关性。根据它们的相关系数,IRP被分成7个簇(从上到下,1-7个)。结合下图所示结果,HIV-1感染导致第1、4和5组的IRPs水平降低,而第6和7组除CST5外的IRPs水平上升。

作者进一步评估炎症相关蛋白与未接受治疗的HIV-1感染者(TNs)的临床和免疫学变量之间的关联。确定TNs和HCs之间差异表达的IRPs,如下图所示, 使用Spearman相关矩阵显示炎症相关蛋白(IRPs)之间的相关性。根据IRP之间的相关性,将这些蛋白质分为七个簇(1-7,从上到下)。群集在热图黑框中突出显示。

热图显示差异表达蛋白与临床和免疫学变量之间的Spearman相关性。红色和蓝色分别表示正面和负面的关联*P<0.05,**P<0.01,***P<0.001。
作者还评估了炎症相关蛋白IRPs与接受ART治疗患者的临床和免疫学变量之间的关联,确定了抗逆转录病毒疗法(ART)治疗的HIV-1感染个体和健康对照(HC)之间差异表达的炎症相关蛋白(IRP)。

热图显示差异表达的蛋白质与临床和免疫学变量之间的Spearman相关性。红色和蓝色分别表示正面和负面的关联*P<0.05,**P<0.01,***P<0.001。

数据表示为中位数(四分位间距,IQR)。两组之间的统计学显著性由非参数,不成对的Mann-Whitney U检验确定。AUC,曲线下面积*P<0.05,**P<0.01,***P<0.001,****P<0.0001。
在这项研究中,作者系统地分析了不同疾病状态的HIV-1感染者的IRPs,并分析了这些IRP与T细胞功能障碍和HIV-1疾病进展的关系。HIV-1感染会导致簇7 炎症相关蛋白(IRP)发生上调,包括CXCL11、CXCL9、TNF、CXCL10、IL18、CDCP1和SLAMF1。尽管有抗逆转录病毒疗法(ART),这些IRP仍然异常,特别是在免疫无应答者(INR)中。重要的是,簇7中的这些炎症相关蛋白与T细胞分化,活化和衰竭密切相关。
写在最后
王福生院士研究团队在该研究中使用Olink Inflammation Target 96 Panel对血浆蛋白组进行分析,最终鉴定了一组IRPs蛋白标志物组合,包括CXCL11、CXCL9、TNF、CXCL10、IL18、CDCP1和SLAMF1,它们与慢性HIV-1感染过程中T细胞调节异常密切相关,同时还鉴定了CDCP1、CXCL11、CST5、SLAMF1、TRANCE和CD5的蛋白标志物组合,可能有助于区分IRs和IRNs,实现对HIV-1感染者进行疗效预测。
参考文献