CELL:靶向RNA的CRISPR-Cas13d系统,竟然还能这么玩

本月中旬,美国加州萨尔克生物研究所的Silvana Konermann在CELL发表了一篇关于新的靶向RNA的CRISPR-Cas系统。研究者通过全新的计算机算法和新的CRISPR Effector寻找策略(即利用CRISPR array来钓取候选序列),在21175个候选序列附近找到了408个可能的Cas蛋白家族,最终在诸多蛋白中找到了Cas13d,上面有三个哥哥13a,13b和13c,(小编猜测下一个应该是13e“十三姨”了)。Cas13d是已发现的所有2类Cas中分子量最小的,只有930个氨基酸残基够成,作者为此很兴奋,取了一个响亮的名字VI-D。


Cas13dCRISPR大多存在于瘤胃球菌属(Ruminococcus)的肠道革兰氏阳性益生菌中,表现为多样的CRISPR结构,在7个细菌中发现了各自的Cas13d。

找到了Cas13d,接下来就要对向导RNA(gRNA)进行分析。作者发现gRNA有共性,在长度和二级结构上高度保守,具有36个nt长,有一个8-10nt的高A/U的环,3’端存在一个5’-AAAAC的修饰。

Cas13d对gRNA的加工不需要HEPN和Mg2+的参与,作者这里提到这个也为后面的应用作了铺垫。

很多Cas酶发现后都要在体外和细胞内进行实验来验证对核酸的剪切能力,本文也不例外。在体外体系中,Cas13d和gRNA的组合能够对目的单链RNA进行高效剪切,这种剪切依赖HEPN和Mg2+的参与。

本来做出来这个结果,体外实验就可以了,但是作者发现Cas13d在gRNA和目标RNA(B)存在的情况下能够对非目标RNA(A)进行剪切,也就是说Cas13d在干活的时候会伤及无辜。

先不管他,看看Cas13d的特征吧。Cas13d并不像几个哥哥那样对靶标RNA挑三拣四,不管有没有PFS base,照单全收。

但是不能太任性,Cas13d也有自己喜欢的菜,比如把靶标RNA的颈环都换成U,Cas13d的剪切效率简直是“吃鸡”的节奏。

体外验证的实验足够了,看看Cas13d在细胞里面发挥如何。在这之前,作者对Cas13d的作用温度进行了研究,发现在24-41摄氏度范围内都可以,完美覆盖哺乳动物细胞生长温度37摄氏度,所以上细胞没问题。

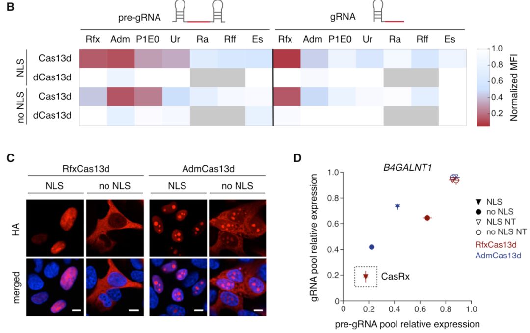
凡事先易后难,就像当年CRISPR-Cas9编辑细胞内的绿色荧光蛋白(GFP)一样,作者用Cas13d靶向人胚肾细胞的外源mCharry(就是红色荧光蛋白),比较了7个细菌里的Cas13d,发现只有Rfx的表现是很好的(前面用的是Es,而这个实验中Es的表现令人发指)。

Rfx虽然好用,但是需要入核序列NLS才行,Adm虽然不需要入核序列,但它更喜欢gRAN。Rfx对pre-gRNA还是gRNA一视同仁都能在一起愉快的工作。因此作者终于找到了细胞上编辑RNA的利器CasRx。

接下来,作者开始用它的CasRx与现有的RNA干扰技术进行比较,结果令作者很满意,秒杀了shRNA和CRISPRi。

并且CasRx的脱靶效应几乎为零,这让shRNA情何以堪。

行了,CasRx在RNA敲降方面的能力是没谁了。本来可以结束了,但是发表CELL怎么也得和治疗人的疾病有关才能够逼格。作者冥思苦想,发现了一个点,失活了CasRx的HEPN(dCasRx)使其丧失剪切能力,但是可以扰乱pre-RNA成熟过程中的拼接。所以作者先用一个双色报告基因验证了dCasRx的捣乱能力,发现dCasRx可以干扰内含子的插入,让红色更多的表达。

这个实验就是为后面人的疾病而做的。帕金森疾病中Tau蛋白亚型4R和3R就是由10号外显子的插入与否决定的。利用体外诱导多能干细胞得到神经细胞,加入dCasRx和靶向RAN拼接相关的原件,发现能够显著干扰10外显子的插入,提高Tau-3R的比例。

虽然在实际临床应用上还有很长的距离,但是就单单实验来说算是完成的比较好了。

对于这个系统,dCasRx伤及无辜的能力没有进一步验证,所以虽然脱靶效应很低,对其他基因的安全性值得慎重。


分享