浙大一附院发现受人类防御素启发的肽模拟抗生素

期刊:PNAS   

影响因子:12.779     

发表时间:2022   

样本类型:大肠杆菌

客户单位:浙江大学医学院附属第一医院

一、研究背景

抗生素耐药性严重威胁着人类健康。到2050年,预计每年将有1000万人死于细菌耐药性引起的感染。迫切需要具有多种作用机制和广谱的新型抗菌剂,以此来对抗耐药性病原微生物带来的日益严重的健康威胁。人体含有保护宿主的阳离子抗菌肽 (CAMP),它已被研究为一类有前景的抗生素开发模板。人类α-防御素5(HD5)是一种由肠Paneth细胞分泌的天然CAMP,通过一种成熟的膜扰动MoA对革兰氏阴性菌和革兰氏阳性菌均具有杀菌作用。

二、实验设计

将大肠杆菌ATCC 25922暴露于12.5-μM测试化合物(拟肽10、HD5 或 PMB)中 2 小时后,收集细胞沉淀,开展原核链特异性转录组测序。通过小鼠试验对化合物安全性进行评价,测试大肠杆菌抗菌性,并对腹膜脓毒症和肺部细菌感染的小鼠模型开展体内疗效研究。通过LC-MS/MS,分析新型抗菌剂的药代动力学。

三、实验结果

1、药效团和先导化合物的结构指导鉴定

设计防御素的拟抗生素的流程可以识别与多个细菌靶标的 HD5 交互的药效团,包括细菌包膜、LPS、OmpA(例如鲍氏不动杆菌)和脂质 II(例如金黄色葡萄球菌)。结合其他人先前的发现确定了β1链中的基序 T2-C3-Y4-C5-R6-T7-G8 和 β3 链中的 R25-L26-Y27-R28 作为潜在的药效团HD5的抗菌活性(图1B)。合成了与两种已鉴定的药效团相对应的前导肽 1 和 2(图 1C),两种肽都表现出杀菌活性(图 1D)。由于这两种前导肽在细菌杀灭方面的效果不如其母体防御素 HD5,因此有必要使用药物化学工具来改善前导肽 2的功能。
图片

图 1   HD5 中药效团和先导化合物的结构

2、肽模拟物化学引导的结构优化和构效关系(SAR)分析

先导化合物 2 的四肽主链骨架 R25-L26-Y27-R28 由带正电荷的疏水性和芳香族基团组成,可以支持进入细菌包膜;位于 N 和 C 末端的 R1/R2 部分用于化学官能化和随后的结构优化(图2A)。采用了三种优化策略,包括附加有效的给电子或疏水部分(例如长烷基)、芳基取代和杂芳基取代(图 2A),这产生了一个肽模拟抗生素家族(图 2B 3-10)。
通过长烷基(包括棕榈基、月桂基或肉豆蔻基)的 N 端帽来提高杀菌活性,它们分别产生拟抗生素 3、4 和 5。其中用肉豆蔻基代替棕榈基得到 5,这提高了对金黄色葡萄球菌和 MRSA 的杀菌能力,同时保持了对革兰氏阴性菌(粪肠球菌、金黄色葡萄球菌、肺炎克雷伯菌、鲍曼不动杆菌等)的杀菌活性。此外,还测试了拟抗生素6-9,出乎意料的是,用棕榈基取代肉豆蔻基 9 产生了一种结构类似物,称为 10,它显示出对 ESKAPE 病原体的最高活性,具有相对较低的细胞毒性和其他家族成员中最低的 LC99 值。
经过一系列的调整,最终考虑到其易于合成的线性结构、强大的杀菌作用和良好的治疗效果(图 3A),拟肽10被选为“同类最佳”的候选抗生素进行深入研究。
图片

图 2 肽模拟化学对前导支架的结构优化

图片

图 3 体外验证和 SAR 研究

拟肽10是一种针对高风险临床分离菌的有效广谱抗生素,药物筛选清楚地表明,拟肽10具有良好的治疗指数(图 3A)。该化合物对临床分离的高风险和致死性的病原体具有杀菌活性(图 3B),对临床分离的耐药菌(如李斯特菌、金黄色葡萄球菌和表皮葡萄球菌等)有相当高效的杀灭能力。
通过使用大肠杆菌 ATCC25922 的细菌模型,发现向大肠杆菌中添加拟肽10确实会导致细菌膜屏障上形成不规则形状的孔,类似于HD5和PMB(膜活性脂肽)产生的孔,而用卡那霉素(非膜活性抗生素)处理的大肠杆菌细胞保留了完整的膜结构(图4A)。荧光探针1-N-苯基萘胺(NPN)测定表明,拟肽10,HD5或PMB的处理以剂量依赖性方式增加细菌OM的渗透性,而卡那霉素则没有(图4B-E)。这些发现都表明黏贴10保留了其亲本防御素HD5的膜活性。
图片

图 4 拟肽抗生素 10 对革兰氏阴性 OM蛋白表现出膜扰动活性

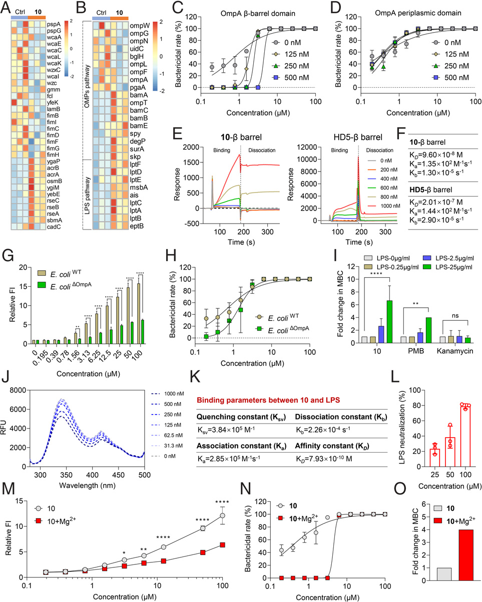
3、拟肽10 通过与表面靶标(OmpA 和 LPS)相互作用发挥膜活性

通过转录组学分析以揭示大肠杆菌对拟肽10 的响应变化。结果表明,转录组改变包括多个包膜应激途径相关基因,表明包膜稳态的破坏(图5A)。而且,与 OM 蛋白 (OMP) 和 LPS 途径相关的基因的表达也发生了显著变化(图 5B)。为了评估 OmpA 作为 10 个膜靶点之一的可能性,作者分别在原核表达系统中表达了大肠杆菌 OmpA 的两个结构域。增加纯化的OmpA β-桶结构域浓度显著提高了拟肽10的杀菌活性(图5C)。相反,添加 OmpA 周质结构域未能影响拟肽 10 的活性(图 5D)。表面等离子共振 (SPR) 测定证明 拟肽10 可以有效地与 OmpA β-桶结构域结合,与HD5 相似(图 5 E 和 F)。研究了敲除 OmpA 的大肠杆菌 (E.coliΔOmpA) 上的 OM 渗透性。结果表明,与野生型大肠杆菌(E.coli WT)相比,敲除 OmpA 的大肠杆菌的 OM 渗透性显著降低(图 5G),减弱了低剂量拟肽10的杀菌活性(图5H)。
通过荧光猝灭测定进一步评估了拟肽10 和 LPS 之间的分子相互作用,拟肽10具有高猝灭常数 (图 5 J 和 K), LPS 和拟肽10 之间的具有强亲和力(图 5 J 和ķ)。NPN 荧光探针测定表明 Mg2+ 的掺入确实保护了大肠杆菌 OM 的完整性免受拟肽10 的攻击(图 5M)。Mg2+显著降低了拟肽10 的活性。
图片

图 5   拟肽 10 通过靶向 OmpA 和 LPS 发挥膜活性

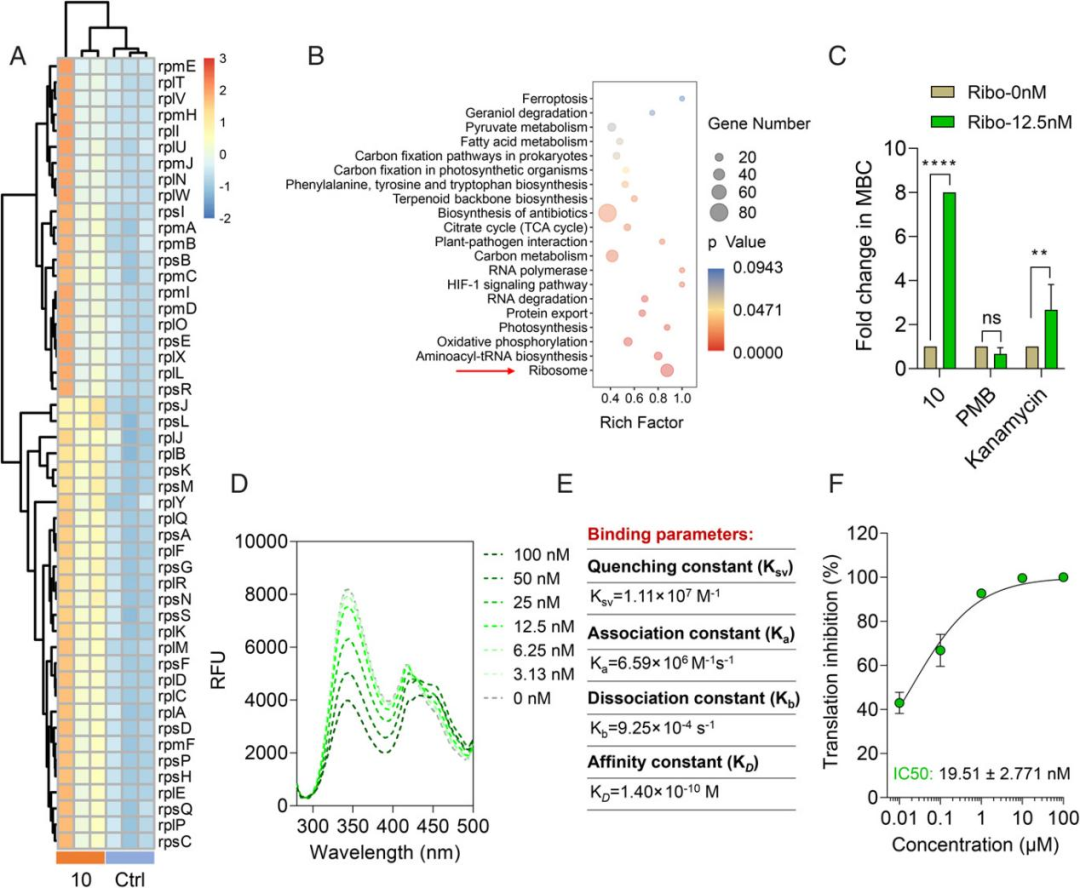
4、细菌 70S 核糖体是拟肽 10 的潜在细胞内靶点

拟肽10的处理大肠杆菌转录组谱谱与 HD5 和 PMB 的显著不同,许多编码 70S 核糖体亚基的基因大量上调,这些基因都富集在核糖体途径中(图 6 A 和 B)。通过抗菌阻断试验,发现大肠杆菌 70S 核糖体拮抗卡那霉素,但未能影响 PMB 的活性,并且掺入大肠杆菌 70S 核糖体在极低浓度下很大程度上抑制了拟肽10的活性,强于LPS和OmpA(图6C)。荧光猝灭测定的结果显示,拟肽10 能够有效抑制大肠杆菌 70S 核糖体的蛋白质合成。
图片

图 6 拟肽 10 靶向细菌 70S 核糖体并抑制蛋白质合成

5、动物实验评估拟肽10 的体内治疗效果

在大肠杆菌脓毒症小鼠中,对照组均在 12 小时内死亡,而经拟肽10处理的表现出与抗生素 PMB 相当的治疗效果(图 7A)。拟肽10显著降低了血液和器官中的细菌负荷(图 7 B 和 C),因此减轻了多器官损伤。最后,对拟肽10在体内安全性和稳定性评估,小鼠表现出 100% 的存活率以及良好体内稳定性。
图片

图 7   保护小鼠免受大肠杆菌感染的败血症

四、研究结论

本研究了从天然抗菌肽人类α-防御素5衍生的拟肽抗生素的开发。拟肽 10 通过靶向膜成分——外膜蛋白 A 和脂多糖,以及潜在的细胞内靶点——70S 核糖体,表现出多重作用机制,从而引起膜扰动和抑制蛋白质合成。该先导化合物在体外和体内对具有高度诱导性抗生素抗性的细菌有效,有望成为一种有用的治疗剂治疗由耐抗生素细菌引起的感染。

参考文献

Human defensin-inspired discovery of peptidomimetic antibiotics. PNAS, 2022.

分享