免疫检验点阻断剂(Immune checkpoint blockade, ICB)在不同肿瘤类型的治疗中已经取得了重大成功。然而,仍然有很多个体对免疫治疗未应答,其中不同肿瘤环境下的免疫逃逸机制尚未被充分理解。之前免疫逃逸机制研究中,曾用CRISPR筛选技术,在少量肿瘤细胞模型上,进行体外共培养后的基因水平研究。以上方法的局限性,阻碍了对肿瘤微环境中多细胞生态系统内免疫抵抗机制的研究发现。

麻省理工学院Broad 研究院联合麻省综合医院(MGH)等多个研究团队,近期在国际著名免疫学杂志 Nature Immunology (IF = 31.25)上发表的最新研究成果。文中在基因组水平,利用CRISPR体内筛选方法,在经过免疫检验点阻断剂处理的多种肿瘤模型上,发现了免疫逃逸新机制。

通过研究发现免疫逃逸相关基因和重要免疫检验点基因在肿瘤中保守,包括MHC I类分子Qa-1b/HLA-E;同时令人惊讶的是,IFNγ 信号通路缺失会增加很多模型的免疫敏感性。通过Olink 蛋白组学近一步研究,发现了一组IFN 强相关特征蛋白标志物组,与肾细胞癌和黑色素瘤患者个体中的ICB未应答相关。该研究揭示了IFN 介导的经典/非经典MHCI 类抑制检验点上调,可促进免疫逃逸。
体内CRISPR筛选平台及结果
研究人员在经过ICB 处理过的细胞移植小鼠肿瘤模型上,进行基因水平免疫逃逸机制研究。小鼠肿瘤模型包括自发型、化学诱导型和基因工程背景来源的五种癌症类型,包括黑色素瘤、胰腺癌、肺癌、肾癌和结肠癌。为系统识别常见的和环境特异性的免疫逃逸机制,研究者在每个基因组筛选中对sgRNA 敲除的基因进行基因富集分析,以重点关注ICB 组和NSG 免疫缺陷组的差别。

最终,两条通路作为免疫治疗的肿瘤敏感核心调节因子被发现:一个是IFN 感知和传导信号通路,包括Jak1、 Jak2、Stat1、Ifngr1 和Ifngr2;另一个是抗原处理和呈递基因通路,包括Tap1、Tap2、Tapbp、Calr、Pdia3、Erap1、B2m 和 H2-T23。
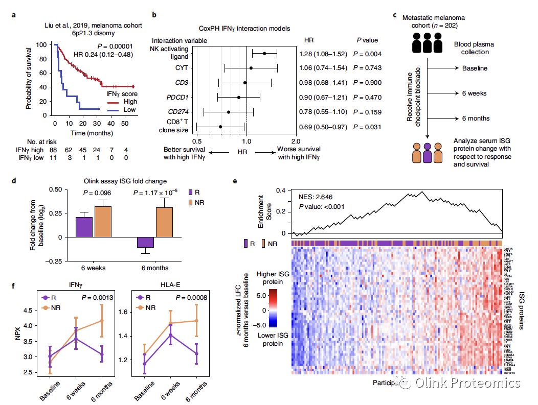
Olink 血清蛋白组学平台及结果
研究者对抗PD-1 治疗的黑色素瘤患者队列进行了血清蛋白组学分析,结果发现ISG(IFN-stimulated genes)蛋白表达与患者生存改善相关,且与之前的研究结果一致。之前的临床前数据表明,IFN 信号通路激活免疫检验点阻断剂的适应耐药性,这种现象在接受治疗的样本中更为显著。为进一步对该现象进行研究,文中选择了ISG编码的50个血清蛋白标志物,对202例ICB治疗过的黑色素瘤患者,在治疗6周和6个月两个时间点分别进行评估。结果发现,ISG蛋白在治疗6周时间点,在响应组和未响应组都有增加;在治疗6个月的时间点,ISG 蛋白在未响应个体组有显著富集,同时IFNγ 和HLA-E 在未响应组表达提高,而在相应组表达降低。

根据6周和6个月时血清ISGs 的平均变化,对患者的总体生存期和无进展生存期进行Cox 危险建模。在6周和6个月时,血清中ISGs编码蛋白表达提高与总生存风险较高相关,但并不显著。然而,无进展生存期和ISGs高表达在这两个时间点均有显著关联,这表明IFN 信号增加与治疗耐药相关。因此,对ICB的耐药性与肿瘤进展过程中IFN 和IFN 调节蛋白(如HLA-E)水平的升高有关。

首次在基因组水平利用CRISPR 体内筛选方法,在经过免疫检验点阻断剂处理的多种肿瘤模型上,发现了IFN 介导的免疫逃逸新机制。并采用Olink 蛋白组学平台,发现肿瘤患者血清中ISG(IFN-stimulated genes)蛋白表达与患者生存改善相关,且在ICB 治疗6个月的时间点,ISGs 蛋白标志物组高表达可显著区分响应组和未响应组患者。该项研究为深入了解肿瘤免疫逃逸机制和改善免疫检验点阻断剂治疗耐药性提供的更深一步理论依据和临床转化基础。
参考资料: